立足继往开来新起点,前瞻布局新兴领域安全。当前,我国正处于“十四五”规划收官、科学谋划“十五五”发展蓝图的关键时期。“十五五”规划建议要求,加强网络、数据、人工智能、生物、生态、核、太空、深海、极地、低空等新兴领域国家安全能力建设。与此同时,第十四届全国人大常委会第十八次会议于2025年10月28日通过《关于修改〈中华人民共和国网络安全法〉的决定》,新法将于2026年1月1日起正式施行。此次修法立足新时代网络安全形势,将党的领导、总体国家安全观等核心要义融入法律体系。

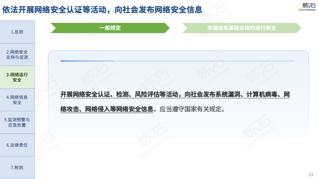
《网络安全法》共分为七章。第一章锚定网络安全与发展并重,明确立法目的、适用范围、根本原则和战略导向;第二章夯实网络安全技术与产业基础,从制度层面为产业发展提供支撑,关注新兴领域;第三章构建分级分类保护体系,以“网络运行安全”为核心构建双层架构;第四章守护数据安全与公民权益,平衡安全与发展、监管与权益的关系;第五章提升风险防控响应效能,构建监测预警与应急处置机制;第六章强化惩戒力度与法律衔接,大幅提升违法成本;第七章明确施行日期为2026年1月1日,为实施预留准备期。

统筹发展和安全两大议题,以法治保障促创新与规范协同并进。修订后的法律在强化安全保障的同时,新增支持人工智能等新技术研发应用条款,完善网络安全审查、认证检测等制度,充分体现了统筹发展和安全的治理智慧,为数字技术创新和数字经济繁荣营造了更加规范、透明、可预期的发展环境。
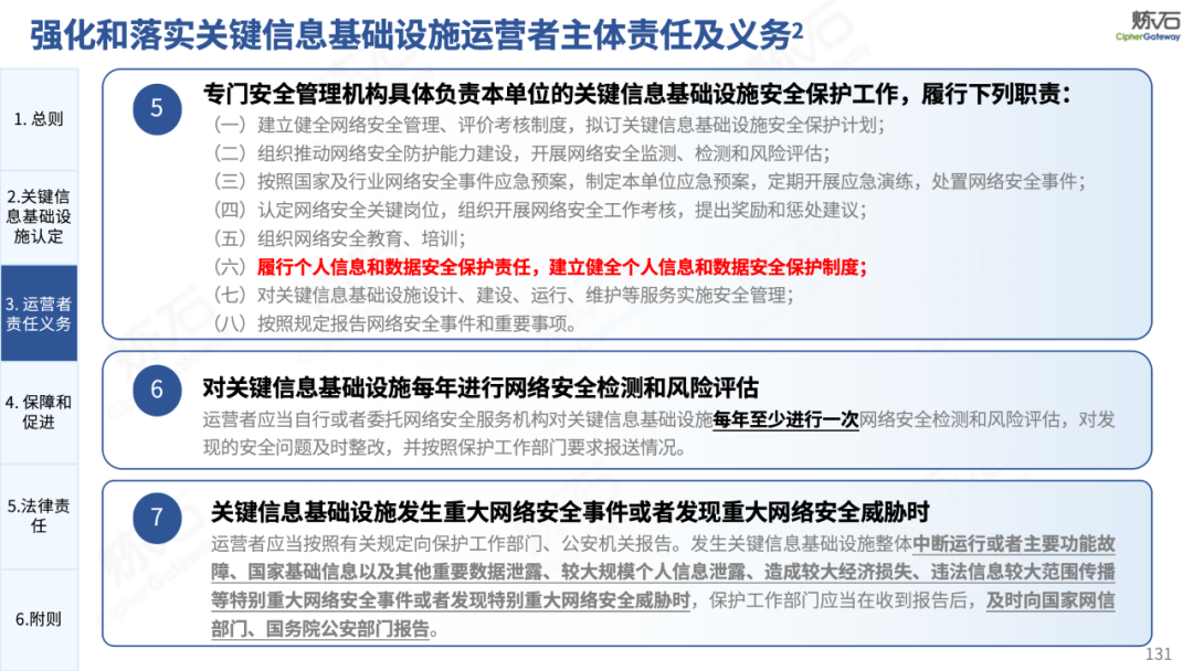
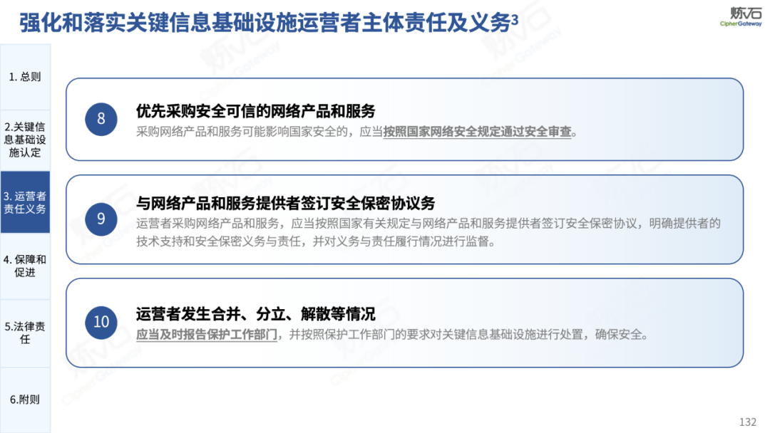
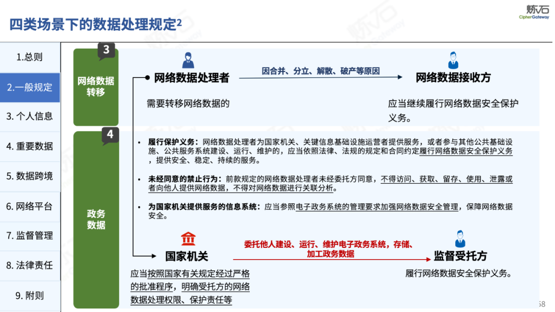
聚焦关基重要数据保护,细化法律保障机制。修订后的法律进一步细化了关键信息基础设施保护制度,优化了认定机制与保护要求,同时加强了数据分类分级管理,完善了重要数据出境安全评估等制度安排,为保障国民经济命脉、维护社会稳定运行提供了更加精准的法律指引。
厘清主体责任边界强化监管协同,构建多方参与共建共治新格局。新法进一步厘清了网络运营者、数据处理者等各方主体的责任边界,强化了国家网信部门统筹协调、行业主管部门各负其责的监管机制,提升了跨部门、跨区域协同治理效能,为推动形成政府监管、企业履责、行业自律、社会监督的治理格局提供了更加有力的制度支撑。
筑牢法治根基完善治理体系,制定制度框架提升协同效能。本次《网络安全法》的修订,标志着以《网络安全法》《数据安全法》《个人信息保护法》《密码法》四部法律为顶层设计,以《网络安全等级保护条例》(征)《关键信息基础设施安全保护条例》《商用密码管理条例》《网络数据安全管理条例》四大条例为细化支撑的“四法四条例”数据安全治理体系日趋完善。修订后的《网络安全法》进一步夯实了网络运行安全的通用基础,与《数据安全法》确立的数据分类分级管理、重要数据出境评估等制度,《个人信息保护法》设立的个人信息处理合规红线,以及《密码法》构建的密码应用规范形成了有机衔接。同时,《关键信息基础设施安全保护条例》与《网络安全等级保护条例》分别从重点防护与普遍保护层面将法律原则落地为具体规范,《商用密码管理条例》细化了密码管理要求,《网络数据安全管理条例》则进一步明确了数据处理活动的安全责任,为规范数据处理活动、促进数据要素安全有序流动提供了系统性的法律保障。

炼石通过幻灯片图解形式,对《网络安全法》的新法框架、修订重点与合规要求进行了系统梳理,并进一步图解了“三法三条例”,即《密码法》《数据安全法》《个人信息保护法》《关键信息基础设施安全保护条例》《商用密码管理条例》《网络数据安全管理条例》。旨在帮助读者更好地理解相关法规的主要内容,为网络和数据安全合规及实战建设提供参考。由于作者水平有限,欢迎业界同仁共同探讨完善。
关注炼石的本公众号并后台回复关键词“炼石就是数据安全207”,即可打包下载《网络安全法》图解pdf版及法律原文。
原创声明:北京炼石网络技术有限公司对本文的内容拥有受法律保护的著作权,未经授权许可,任何人不得将全部或部分内容以转让、出售等方式用于商业目的使用。转载使用本文文字和图片的应注明来源。文中所载的材料和信息,包括但不限于文本、图片等各种形式,不能替代律师出具的法律意见。违反上述声明者,本公司将追究其相关法律责任。如需转载请关注公众号回复“转载”,或在文章下方留言。注:欢迎业界同仁反馈改进、共同完善、交流合作,
信息反馈请发送邮件至:support@ciphergateway.com。
























































































































































































声明:本文来自炼石网络CipherGateway,版权归作者所有。文章内容仅代表作者独立观点,不代表安全内参立场,转载目的在于传递更多信息。如有侵权,请联系 anquanneican@163.com。