安全卫星通信通过端到端卫星通信防护与监控,确保其达到特定保密性、完整性和可用性标准。它具备韧性和鲁棒安全特性,无论服务或任务发生在何地、终端为移动还是固定型,均可保证仅授权用户能够接入。安全卫星通信系统与服务可满足广泛的任务与作战应用场景需求,对国防、安全、应急响应等领域至关重要。随着新技术的融入与卫星通信系统的数字化转型,安全卫星通信正面临新的机遇与挑战,本文论述未来安全卫星通信系统的主要演进趋势。
1 安全卫星通信简介
安全卫星通信系统基于可用性、保密性和完整性三大支柱满足各种任务和作战需求。
· 可用性:确保用户能及时、可靠获取并使用信息。
· 保密性:对信息访问与披露进行授权限制,包括保护个人隐私与专有信息。
· 完整性:防止信息被非法修改或破坏,确保信息的不可否认性与真实性。
安全卫星通信强化了对卫星通信系统空间段、地面段和用户段及接口的防护,以抵御干扰、截获与入侵行为,进而保障通信链路及整个系统传输数据的可用性、完整性与保密性。
安全卫星通信可通过商业卫星通信、政府卫星通信或军事卫星通信所使用的任意频段提供。通常,商业卫星通信服务的保密性与完整性等级较低,重点保障服务的可用性;政府卫星通信服务的保密性与完整性要求则高于商业卫星通信;而军事卫星通信服务不仅涵盖安全卫星通信原则的三个支柱,还进一步增强了服务韧性与可靠性,以应对各类动态攻击。
值得关注的是两用卫星通信系统。此类系统遵循空间卫星通信系统灵活化发展的总体趋势(如软件定义卫星、地面段/用户终端的多轨道兼容及互操作特性),可为军、民两类用户提供一体化系统能力。这种两用特性既可能源于系统内部设备的两用设计,也可能体现在系统与网络层面的两用部署。在设备层面,包括可兼容军民频段的射频(RF)设备、能接入军民卫星的灵活调制解调器,以及引入韧性特性,如具备抗干扰功能的地理定位器(可兼容军民频段)。在系统与网络层面,包括军事用户对民用资源的调用、为军事用途部署的专用核心网,或在同一卫星上搭载分离式载荷(民用与军用载荷),为两类用户提供双重功能支持。
2 安全卫星通信系统的演进趋势
本部分主要论述未来安全卫星通信系统及技术的主要演进趋势,强调了数字化转型、云环境、人工智能技术的兴起以及非地面网络(NTN)融入5G生态系统所实现的性能提升与系统管理优化。当前正在大规模部署的非地球静止轨道星座也致力于提升系统性能,特别是降低传输延迟。
特别需要关注的是,与地面通信类似,卫星通信正面临恶意行为者的多重威胁,如通信中断、窃听、内容篡改等。过去数十年来,针对卫星通信系统的网络攻击急剧增加,从传统信号干扰攻击已衍生出更复杂的威胁形式,如分布式拒绝服务(DDoS)攻击、高级持续性威胁(APT)以及恶意软件植入等。卫星通信系统的发展也因此日益受到增强通信链路保密性、完整性与可用性需求的驱动。
随着核心系统组件的数字化转型,卫星通信系统正从传统的以硬件为中心设计转向现代软件导向解决方案,这种转变已延伸至用户终端层面。数字化转型使用户终端能够利用多星座多频段资源,显著提升通信链路可用性,从而有效缓解自然因素(如恶劣天气或信号遮挡)或人为干扰(如干扰攻击)造成的中断。此外,有多项技术进步可应对不断演变的威胁态势:现代5G安全功能的集成、抗干扰欺骗能力天然更强的光通信技术应用,以及用于超安全密钥分发的实验性量子通信链路等创新方案都在积极推进中。
2.1 安全卫星通信的数字化转型
在卫星通信领域,面向软件的解决方案应用日益广泛,已成为该行业核心发展趋势之一。安全卫星通信系统自然也受到这一趋势的影响,安全卫星通信系统(涵盖地面段、空间段及用户终端)正从传统的以硬件为中心的理念与系统,向新型软件导向解决方案转型。
数字化催生了软件定义卫星(SDS)与软件定义用户终端(SDUT)的发展。近年来,这两类技术已成为提供安全卫星通信服务的重要支撑,它们显著简化了现场操作,并增强了终端用户设备管理。
(1)软件定义卫星
软件定义卫星采用统一设计,可在服役期内实时适配需求变化,减少需提前数年定制卫星设计并确定任务的需求,可满足不同用户市场领域的动态需求。
软件定义卫星通过优化容量或调整配置以减少干扰与抗干扰,可在整个生命周期内提升安全卫星通信系统的韧性、可用性与可靠性,为终端用户提供更优容量配置,并更易于整合用户个性化需求。
目前,软件定义卫星的灵活性体现在可修改覆盖范围、功率(通常与带宽分配密切相关)和频率(支持灵活的信道带宽与中心频率),这一特性主要依托电调天线(ESA)、数字波束成形、波束跳变及数字处理器实现。电调天线通过整合大量小型天线馈源阵列,并搭配控制各信道幅度与相位的数字信号处理器,可实现卫星覆盖、功率与频率的实时动态重配置。数字处理器可实现波束间的动态信道化与路由,使卫星能适配不同覆盖区域需求。这种灵活性为安全卫星通信系统带来了可规避干扰、特定地理区域高容量有保障接入等功能优势。
未来,软件定义卫星将具备可兼容多种空口协议的灵活性。卫星能够支持多种协议,如第二代数字视频广播卫星扩展标准(DVB-S2X)或5G协议,这对实现空间段与用户终端/地面网络的互操作性至关重要。在安全卫星通信场景中,这种灵活性可确保软件定义卫星在整个服役期内维持高可靠、高安全通信协议,而实现这一功能的核心设备是再生式星上处理器。
(2)软件定义用户终端(SDUT)
软件定义用户终端基于软件定义无线协议构建,支持多种功能特性,无需更换硬件即可完成更新升级。目前已有部分或完全基于软件定义技术的用户终端,SDUT可实现网络互操作、对未来更新与协议的适应性,且能降低硬件开发成本,是安全卫星通信用户段的重要组成。
软件定义用户终端架构主要分为三部分:
· 射频前端:是用于发射与接收信号的射频电路,一般支持多频段工作并将不同天线(以覆盖更宽频段)链接至模数/数模转换器,信号在此阶段为模拟信号,需经过传统射频收发流程中的放大、调制与转换处理。
· 模数/数模转换:将模拟信号转换为数字信号,转换器技术正不断升级,重点是优化能耗与转换性能。
· 数字前端:主要实现采样率转换(SRC)与信道化两项功能。采样率转换用于通信同步,信道化则分别为发射端与接收端提供上下变频、信道滤波及插值/低通滤波功能。数字前端是连接射频前端与信号处理单元的关键环节。新一代软件定义无线电采用直接射频采样(DRFS)技术,将信号处理完全转移至数字域,无需在硬件中配置混频器、本地振荡器或滤波器。
2.2 多轨道、多星座、多频段与互操作能力
多轨道和/或多星座接入能力可进一步优化安全卫星通信特性,采用多频段(如Ku波段与Ka波段)可提升用户段安全性,增强其服务可用性。这些能力为安全卫星通信信息与数据传输提供了多重冗余路径。目前,此类概念仍处于发展初期阶段。
为支持多连接能力,用户终端需具备灵活功能。射频灵活性,依托平板天线技术,如无源模拟、有源模拟或有源数字天线等,可实现多频段、多轨道及多星座协同工作;而灵活调制解调器则能够兼容不同星座所需的多种波形方案。这类灵活用户终端的设计初衷是适配新型先进架构,使终端供应商得以扩展核心能力,应对卫星通信领域的新兴挑战,即通过整合不同空间网络中的多类空间资产,提供透明化安全卫星通信服务。上述能力的实现,离不开用户段及星地接口领域的互操作性研发与标准化推进。
(1)多轨道:当前已可用能力
“多轨道”理念的驱动力在于,运营商能以透明方式为客户整合各轨道的优势。从终端用户视角来看,多轨道能力指终端能同时(或非同时)利用不同轨道的空间资产工作,或在不同轨道卫星之间实现无缝切换。多家地球静止轨道卫星运营商明确表示已布局非地球静止轨道星座,通过融合两种系统充分发挥两类卫星的优势。
(2)多星座:新兴能力
多星座能力与多轨道能力类似,但更侧重于利用不同星座(而非不同轨道特性)提供的不同安全卫星通信服务。实现多星座能力依赖用户终端的切换能力——可根据业务流量的性能需求触发星座切换,或作为一种韧性保障措施。例如,根据业务需求变化提升服务安全等级,在星座服务遭受攻击时维持服务可用性。
支持多轨道/多星座运行的安全卫星通信用户终端,能实现不同空间网络的接入,并在不同轨道或星座的卫星之间实现无缝切换,从而利用一个单一统一多轨道多星座网络提升服务可用性。
(3)多频段:关键突破方向
单一用户终端能够使用多个频段,这不仅是实现多轨道、多星座能力的基础,也是抵御干扰的一种韧性措施。跳频等技术要求安全卫星通信系统能在多频段运行,而支持多频段的多功能天线则是安全卫星通信终端实现多频段能力的基本需求。
(4)通过标准化实现互操作性
在多厂商、多网络环境中,标准化是确保互操作性的关键。根据欧洲电信标准协会(ETSI)定义,互操作性指“两个(或多个)系统或组件交换数据并使用所交换信息的能力”。对于支持多轨道、多星座、多频段的安全卫星通信用户终端而言,互操作性是必备要求,需满足以下条件:
· 明确接口与架构定义:必须完整定义接口与架构。新型安全卫星通信技术提出的混合太空架构是“系统之系统”,各段需在子系统、组件乃至人员操作层面实现协同与整合。
· 科学设计技术规范:与架构和接口相关的技术规范应当同步制定开发。
· 采用鲁棒、灵活、高效的协议:协议需具备演进能力以适配通信与数据需求变化,且数据格式与编码需清晰无歧义。
· 技术规范需在明确的背景下维护与应用,其稳定性也是影响互操作性的关键因素。稳定性取决于对规范设计背景的清晰理解,确保需求中包含稳定的核心参数,有助于提升互操作性。
2.3 高通量卫星与微/小卫星巨型星座
(1)高通量卫星
高通量卫星通过点波束技术将服务区域划分为多个小覆盖区域,大幅提升频率复用率;同时利用卫星增益优化,在相同轨道频率分配下,吞吐量远超传统固定卫星业务(FSS)卫星,单星容量可达数十甚至数百Gbps。
高通量卫星支持采用更小的卫星天线点波束,提升天线增益。这不仅能在更宽带宽和更大服务区域内改善增益噪声温度比(G/T)与等效全向辐射功率(EIRP),还能缩小用户终端尺寸。而此类小型化终端的高吞吐量特性,可进一步增强安全卫星通信系统的可用性与韧性,使其更能适配各类应用场景与使用需求;同时可提升系统应对通信流量峰值及安全卫星通信需求增长的能力。
高通量卫星的多点波束系统有两个主要特性:频率复用系数与波束数量,二者共同决定了高通量卫星的单波束容量与系统总容量,但需应对以下问题:
· 点波束同频干扰:点波束虽能提升频谱效率,但相邻且使用相同频率的点波束会产生干扰,降低效率。
· 频率复用系数:通过频率复用可最大化总容量利用率,常用系数为4,但部分天线需更高复用系数以减少波束间干扰。
从技术演进方向看,高通量卫星技术将受益于数字化与人工智能的发展,尤其在载荷流程优化方面。灵活载荷结合人工智能技术,可提升波束跳变、流量处理、容量优化、波束赋形、抗干扰及干扰规避等流程的效率。
(2)微/小卫星巨型星座
巨型星座通过大量微/小卫星构建卫星网络,并可针对特定用户群体配置网状网通信。相比于地面网状网,新兴大规模低轨星座带来了新的发展机遇。太空卫星网络利用星间链路,可有效缩减地面段部署规模。此外,得益于星座的几何布局及建立两点间更直接路径的能力,这种架构还能提供低时延通信服务。
在巨型星座和太空卫星网络中,微卫星或小卫星作为网络节点承担数据与流量路由功能。在采用星间光链路的大型巨型星座网络中,再生式处理器是实现路由功能的关键器件。再生处理器先对卫星接收的上行信号进行解调与解码,再经过编码与重调制处理,将业务流路由至目标用户、网关或相邻卫星。
巨型星座面临的主要挑战是确保全网数据无缝传输,这一过程受星间链路与漫游特性影响。漫游与卫星移动涉及切换过程,切换操作必须实现无缝衔接,以保障安全卫星通信可用性与数据流完整性。切换可采用“先断后连”模式(链路中断后需在数十毫秒内建立新链路)或“先连后断”模式(提前建立新链路)。
2.4 网络和信号威胁及防护体系演进
(1)卫星通信系统与基础设施面临的攻击数量呈指数级增长
随着“新航天”模式吸引众多新参与者进入卫星通信市场、卫星通信与云计算的融合度不断提升以及黑客技术与手段的扩散,卫星通信系统受攻击面大幅增加,面临的攻击数量呈现出指数级增长。在安全卫星通信三大支柱中,完整性与可用性是网络和信号威胁的主要目标,而随着攻击模式日益复杂,保密性面临的风险也在不断上升。可用性威胁会影响到服务质量,通常能被用户察觉;而完整性和保密性威胁对用户来说更为隐蔽,用户可能无法检测到其系统正在受到攻击并因继续使用相关数据而引发潜在后果。
在安全卫星通信中,网络威胁主要针对用户段、地面段与空间段软件,常见类型包括高级持续性威胁(APT)、计算机网络渗透(CNE)、分布式拒绝服务(DDoS)攻击、数据泄露、恶意软件、钓鱼攻击、勒索软件、社会工程学攻击、供应链攻击及擦除型恶意软件攻击。
信号威胁是针对空间段、地面段与终端用户段之间的射频(RF)星地链路与星间链路的威胁。信号威胁会影响系统保密性、完整性与可用性,常见类型包括窃听、劫持、在轨窃听(IOE)、在轨欺骗(IOS)、干扰及欺骗。
2022年爆发的俄乌冲突凸显了卫星通信系统面临信号与网络威胁融合趋势。2022年后,针对航天系统的网络攻击频率以每年翻倍的速度增长,在当前地缘政治紧张局势下,这一趋势可能持续。2022年以来的主要威胁趋势包括攻击目标多样化与攻击复杂度提升,攻击者倾向于对包括安全卫星通信系统在内的各类资产与相关主体发起更复杂、更广泛攻击。
俄乌冲突爆发以来,针对低轨卫星通信服务的地基干扰与欺骗攻击显著增加,且此类干扰攻击的复杂度大幅提升。新一代地球静止轨道侦察卫星的部署,加速了在轨窃听与在轨欺骗事件的发生,对地球静止轨道卫星通信系统的数据保密性与完整性构成威胁。
为应对这些威胁,需研发并部署抗干扰/反欺骗技术,如功率限制器、自动电平控制环路、跳频、零陷天线、扩频技术及战术调制方法。
(2)提升应对网络与信号威胁的韧性
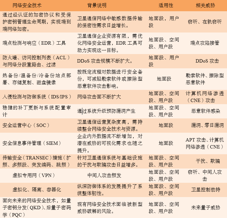
下表列出了安全卫星通信系统可采用的一些网络安全与信号防护技术,以提升应对网络与信号威胁的韧性。这些技术在卫星通信各段(地面段、空间段、用户段)的适用性受多种因素影响,一些技术可能仅适用于特定段,且需随威胁演进进一步优化;一些技术可直接从计算、地面电信等其他领域引入,无需针对安全卫星通信系统进行技术调整。
表1 安全卫星通信系统可用的一些网络安全与信号防护技术

2.5 量子通信、光通信与星间链路
(1)利用量子技术增强安全性
未来高性能量子计算机的发展可能会削弱当前加密方法的安全性。加密技术依托数学算法保护信息安全,这些数学难题对传统计算机而言不可破解,但先进量子计算机有望攻克此类难题,导致现有防护体系失效,从而严重危及卫星通信的通信安全。
为应对量子计算机带来的威胁,首要解决方案是研发抗量子算法(QRA),又称后量子算法(PQA);另一种方案则是部署量子密钥分发(QKD)技术。
抗量子算法基于新型数学难题设计,其核心原理与现有非对称算法一致,对传统计算机与量子计算机均具备抗攻击能力。目前美国、法国、德国等国正加速研发与测试,旨在筛选出更鲁棒的算法并建立新的安全标准。数字签名技术同样需要抗量子算法的支撑。
量子密钥分发则不再依赖数学原理,而是通过量子比特公开传输密钥——即利用单个粒子的偏振态等量子力学特性进行数据编码。该技术依托“不可克隆定理”与“海森堡不确定性原理”保障密钥安全性,任何窃听行为都会改变量子态,被通信双方即时察觉。
当前主流的量子密钥分发协议包括:
· 离散变量量子密钥分发(DV-QKD):基于各个偏振光子的直接探测实现信息编码,是目前多数实验中广泛采用的方案;
· 连续变量量子密钥分发(CV-QKD):将信息编码于随机相干态的正交分量中,通过零差探测或外差探测技术完成测量。
量子密钥分发技术也存在一定局限性:尽管可用于通用加密场景,但无法提供数字签名加密功能;其次,该技术基于物理特性实现,需专用设备支撑,无法以软件或网络服务形式部署,给现有网络集成带来挑战,同时增加了基础设施成本;第三是易受拒绝服务(DoS)攻击与内部人员风险威胁。在卫星量子密钥分发应用中,主要考虑两种技术路径:“制备-测量”方案与“纠缠”方案。前者侧重于未知量子态探测,后者通过光子源产生纠缠光子对并发送至通信双方。
(2)光通信与星间链路带来新机遇
光通信相比射频(RF)通信具备更高数据传输速率,且抗干扰能力更强,对安全卫星通信系统具有重要价值。光通信链路可用于星间或星地(星对空、星对海、星对地)通信,实现用户段、空间段、地面段之间或空间段内部连接。
星间链路主要分为射频链路(主要采用Ka波段)与光链路两类。星间射频链路适用于数据速率低于数百Mbps的场景,设备质量较轻、跟踪系统较简单,相比于星间光链路更易部署;星间光链路则可提供高达数百Gbps的高速连接,但会显著增加卫星质量(4个星间光链路终端增加约100 kg),因此单颗卫星可搭载的星间光链路数量有限。通常,星座网状网络中每颗卫星会部署2条星间链路用于同一轨道面内连接,2条链路用于相邻轨道面间连接。
另一限制因素是每条链路可达到的总容量。光终端的典型数据速率约为100 Gbps(射频终端约为800 Mbps)。所有不在网关覆盖范围内的卫星产生的流量,都必须通过处于网关覆盖范围内的卫星传输,这可能形成网络瓶颈,因此需要精细资源规划与分配。当卫星为无网关覆盖的高密度区域提供服务时,仅能依靠星间链路支撑,而以下两个因素会加剧拥塞:流量到达地面站所需的星间链路跳数,以及相邻卫星可用于路由该高密度区域数据流量的容量。
用户终端可集成光学设备以建立星对空、星对海或星对地链路,但三类链路的数据传输均受大气条件影响。光链路穿过大气层时,会因云层等造成的吸收与散射效应导致信号损耗。这意味着要保障一定区域内的高服务可用性,需要建立包含多个站点的光学网关网络。此外,大气湍流也是影响因素之一。这种由温度与压力变化引起的随机现象,会导致接收信号强度波动,且对上行链路与下行链路造成不同影响(例如,上行链路湍流主要发生在链路起始段及大气顶层)。在建立星对空、星对海或星对地双向链路时,需充分考虑这些影响。
2.6 人工智能(AI)在安全卫星通信中的作用
AI的目标是让机器能够执行人类难以完成的复杂智能任务,这些任务可涉及分类、回归、聚类、检测、识别、分割、规划、调度、决策等多种类型。21世纪10年代以来,随着计算机处理能力的提升并在高度互联社会与互联网普及所产生海量数据的支撑下,人工智能进入快速发展阶段,其中机器学习,包括其子集深度学习技术可用于解决当前安全卫星通信系统面临的各类预测与模式分类问题。人工智能是研发与应用并重的活跃领域,应用潜力广泛,目前已通过小型模块应用于各类系统,未来其应用范围将进一步扩大。
(1)人工智能与安全卫星通信优化
借助机器学习技术,人工智能可助力安全卫星通信优化:
· 空间段载荷优化:能耗是空间段载荷的核心优化参数,基于人工智能的电源管理可通过自适应供电方案优化能耗,确保发射功率稳定且满足业务流量需求;在设计阶段引入人工智能,还可优化载荷热控制,保障其工作参数处于最优范围。
· 容量与流量优化:人工智能结合灵活载荷技术,可提升并优化安全卫星通信系统的容量与流量。将人工智能应用于波束跳变、波束赋形等技术,可更好地应对地面与用户段的不均匀动态流量需求,在分配资源时最小化供给容量与需求容量之间的不匹配,这有助于维持高水平服务质量;此外,人工智能还可改进信道建模,保障高速通信可靠性。
· 用户终端优化:用户终端也受益于人工智能优化,例如多轨道管理、实时自适应调制编码(MODCOD)、增强型信号检测及故障预测(如错误、拥塞预测)等。
(2)人工智能与安全卫星通信网络
借助机器学习与深度学习技术,人工智能可显著提升安全卫星通信系统的网络与资源管理、编排以及与外部网络的融合能力。
· 流量预测与资源管理:网络流量预测与资源管理是保障可靠、安全卫星通信的主动措施。拥塞控制、动态路由、动态信道分配、网络规划及网络安全均依赖精准的流量预测。但卫星通信网络流量在建模与资源管理方面面临两大挑战:一是流量具有自相似长程相关性,二是载荷计算能力有限。流量的自相似性意味着流量突发在不同时间尺度(秒、分、时)上具有相似性;长程相关性则表示流量及资源使用随时间存在关联(t时刻的状态与t-1时刻相关)。这些特性要求系统具备强大的计算能力,以实现精准流量预测与资源调度建模。
· 网络融合:人工智能还可促进安全卫星通信网络与其他通信网络的融合,详见下文2.8节安全卫星通信网络管理相关部分。
(3)人工智能与安全卫星通信威胁防御
人工智能与机器学习技术将对遥测、跟踪与控制(TT&C)数据异常检测、干扰检测与分类及抗干扰技术产生影响。
· TT&C数据异常检测:传统遥测分析基于阈值检查,通过监控参数值是否超出预设阈值检测异常,但攻击者或异常情况可能导致参数值变化但未超出阈值,从而规避检测。这一问题可应用机器学习中经典的时序异常检测技术解决,识别那些处于正常运行概率分布之外,且数值低于传统预设阈值的异常情况,为系统健康监测提供更高效、动态、精准的解决方案。
· 干扰与抗干扰:机器学习技术可用于检测识别干扰、致盲等异常行为,精准识别后可触发系统响应(如跳频、功率限制器、电平控制环路等抗干扰或干扰隔离措施),保护载荷与安全卫星通信服务。
2.7 空间网络作为对地面网络的无缝补充
(1)5G实现地面网络与非地面网络(NTN)融合
5G非地面网络(NTN)的目标是在统一互操作标准框架下,实现天基系统、高空平台系统(HAPS)连接与蜂窝网络/地面网络的融合。
2022年,3GPP标准第17版(Release 17)纳入NTN基础功能;2024年6月,第18版(Release 18)对NTN进行增强;预计第19版(Release 19)将于2025年底至2026年初发布。
NTN采用的频段不同于地面网络。Release 17考虑将L频段、S频段用于物联网应用及5G新空口直连智能手机;Release 18新增Ka频段甚小孔径终端(VSAT)通信能力;Release 19可能纳入更多卫星频段。Release 20即将启动,将并行推进两项工作:一是完善5G标准,二是开展6G标准前期研究,目标是实现地面网络与NTN的全面融合。
对于NTN,卫星传输时延及可能产生的多普勒频移是主要挑战之一。这要求用户终端在接入网络前补偿时延与多普勒频移。卫星需广播其轨道参数(含位置与速度信息),用户终端通常配备全球导航卫星系统(GNSS)模块以确定自身位置,再结合卫星轨道参数计算卫星与终端的距离及相对速度,进而完成时延与频率多普勒频移补偿。
(2)引入基于3GPP标准的5G安全与灵活性特性
5G具备先进的安全特性,可提升通信安全性与数据隐私保护水平,如增强认证机制、更高水平的用户隐私保护、强化加密算法、改进信令保护、网络切片专用认证与授权等,可确保基于3GPP 5G标准的卫星网络能够满足安全卫星通信需求,提供关键任务服务。
此外,5G网络的核心设计理念包括网络切片、移动边缘计算(MEC)、网络功能虚拟化(NFV)及软件定义网络(SDN)能力,可为各类安全卫星通信用户需求提供泛在、灵活且可扩展的基础设施,同时确保NTN与地面网络的互操作性。
(3)未来趋势:卫星直连设备通信与星上再生载荷
NTN已实现5G直连设备通信,未来将为智能手机用户与物联网用户提供增强移动宽带(eMBB)服务。
关于NTN,Release 17与Release 18标准将卫星(或高空平台系统)载荷设定为透明载荷:5G基站(含无线接入网)与核心网部署在网关后方的地面,卫星主要作为中继器(透明配置),仅执行射频处理(如频率转换、放大、波束管理)。从Release 19标准开始,将引入星上再生载荷配置:卫星(或高空平台系统)搭载5G基站或至少一个可解码、处理数据包的无线电单元,此时馈电链路类似于地面回传/前传链路。这种再生式架构具备更高灵活性与更优性能。
2.8 安全卫星通信网络管理与5G非地面网络服务质量
(1)混合网络管理:用户的新机遇
安全卫星通信网络管理系统(NMS)是保障服务可靠性、韧性与可用性的重要支撑。当前,受多轨道、多星座技术发展推动,卫星通信网络正整合为融合地球静止轨道与非地球静止轨道系统的新型混合网状网,这一趋势显著提升了网络管理系统的复杂性与关键程度。
在这类融合多种网络拓扑的安全卫星通信混合网络中,网络运行中心(NOC)成为整个卫星通信网络架构的基础部分。网络运行中心承担网络威胁防护、服务质量保障、干扰应对、流量路由与负载均衡、故障处置及服务支持等功能,涉及到故障管理、配置管理、性能管理、安全管理、计费管理等。
网络运行中心执行的上述所有功能均需集成高水平自动化技术与人工智能工具,以实现对大型网络的高效管控。对于用户终端而言,接入这类大型混合网络后,能够利用网络的不同组成部分建立自动PACE(主用、备用、应急、紧急)通信路径。用户终端与网络运行中心之间的协同,也是维持服务稳定性的重要保障。
用户侧另一重要发展趋势是软件定义网络的应用。软件定义网络可为整合多个独立卫星通信子网的用户提供统一、最优的流量调度与容量分配服务。例如,某船舶针对不同安全等级、业务流量和服务需求部署了多台卫星通信用户终端,软件定义网络可将这些终端整合为更高效的路由与均衡网络,使舰载局域网用户能够通过智能流量调度网络,确保服务稳定接入。软件定义网络已成为用户段发展的一个新兴趋势。
(2)5G NTN QoS
网络管理与负载均衡是保障安全卫星通信网络服务质量的关键,5G NTN的引入为提升服务质量(QoS)提供了新机遇。3GPP 5G蜂窝标准具备为不同类型流量提供适配服务等级的能力,可满足应用需求,其中有利于安全卫星通信用户的特性包括:
· 服务质量流:用于管理各数据流的QoS,每一数据流均有自己的QoS参数(如时延、带宽、优先级),确保不同类型的安全卫星通信流量按其需求得到相应处理;
· 核心网切片:在单一物理基础设施中构建多个虚拟网络,每个虚拟网络均针对特定安全卫星通信用户需求定制;
· 动态资源分配:网络可根据实时需求与网络状况动态调整资源,提升网络韧性;
· 支持服务水平协议(SLA)定义与执行:确保可满足不同服务的特定性能水平与可用性需求。
2.9 云计算显著影响安全卫星通信网络
(1)云计算为安全卫星通信开辟新服务领域
云计算已成为跨行业的重大技术革新,深刻影响着信息通信技术(ICT)领域的业务成效与商业模式。云计算的三大核心服务模式,即基础设施即服务(IaaS)、平台即服务(PaaS)和软件即服务(SaaS)可为不同需求提供定制化解决方案。这些模式正越来越多应用于卫星通信系统。例如,云技术与地面段、用户段的融合催生了“地面段即服务(GSaaS)”等新型服务形态。
总体而言,将云服务整合至IT基础设施已对卫星通信系统、卫星通信运营商及其网络产生深远影响。向云化转型,是涵盖虚拟化技术及“太空边缘计算”等概念的更广泛技术趋势的重要组成部分。
(2)云计算在安全卫星通信中的应用
安全卫星通信网络深受云计算技术进步的影响。云计算所具备的灵活性、可扩展性、网络管理高效性及可靠连接能力,为其与安全卫星通信的融合提供了天然优势。
融合地面网络与非地面网络的混合网络解决方案,将从云计算应用中显著受益,通过边缘计算与云集成技术,可进一步提升网络可靠性与运行性能。这种集成能够构建出贴合各类用户需求的定制化混合网络。例如,通过卫星实现的云直连服务,可使各类组织借助卫星通信建立通往其云资源的专用网络连接。这种连接方式在传统地面网络基础设施不可用、不可靠或容量不足的场景下,优势尤为显著。
目前,卫星运营商与服务提供商正日益加强与云服务提供商的合作,为客户提供基于云的应用;硬件提供商也在推动部分网关功能向云端迁移。例如,国际通信卫星组织(Intelsat)的FlexEnterprise(灵活企业)服务,通过云端管理工具提供云托管式卫星连接解决方案,具备网络服务优化与韧性扩展能力;泰雷兹•阿莱尼亚航天公司同样将云计算融入卫星网关及网络服务管理流程,旨在提升运营效率并降低对本地硬件的依赖。
部分云服务提供商正积极布局一体化解决方案,通过卫星通信系统对其云服务进行补充。例如,亚马逊 Kuiper(柯伊伯)计划部署超过3200颗低轨卫星,构建全球宽带网络。该网络不仅能为偏远及服务欠缺地区提供高速互联网接入,还将实现用户与亚马逊云服务的直接互联。
表2 一些云计算发展趋势及其对安全卫星通信的影响

3 结 语
安全卫星通信正经历技术革新。软件定义卫星与用户终端的发展,多轨道、多星座、多频段技术的探索,以及高通量卫星与巨型星座的部署,共同推动着系统在韧性、容量与可用性方面的显著进步。网络与信号威胁的复杂化促进了量子安全通信、光学星间链路等创新技术的发展与应用,人工智能也成为提升系统整体性能与智能化水平的关键。5G NTN与地面网络的深度融合以及云计算的广泛集成,则可进一步拓展安全卫星通信的服务能力与管理效能。
投资相关技术研发与应用,通过持续技术创新与产业协同,构建更具韧性、更能动态适应复杂威胁环境的安全卫星通信网络,将为满足国防、应急与基础设施等领域的关键通信需求提供坚实支撑。
(本文根据互联网资料编译整理,仅供参考使用,文中观点不代表本公众号立场)
声明:本文来自电子小氙,版权归作者所有。文章内容仅代表作者独立观点,不代表安全内参立场,转载目的在于传递更多信息。如有侵权,请联系 anquanneican@163.com。