今天和大家分享的是DPO社群成员田申的一篇文章。
概述
GEO 技术作为 AI 搜索时代的新型内容推广工具,在为企业带来商业价值的同时,也面临着数据与内容合规等多方面的风险挑战,这些挑战有些已经在传统的搜索排序时代存在,但是也存在着黑帽GEO“数据污染”、“结构化数据滥用”等诸多问题。这些来自外部的负效应因素对AI搜索的准确性与公平性有着更为显著的影响。GEO行业的治理与合规应当在坚持对AI搜索服务提供者提出合规要求的同时,更加重视对黑帽GEO的治理,推动法律制度与解释规制在技术发展的情形下不断完善,以维护AI搜索服务生态的健康发展。
1.GEO 原理与优化目标
1.1 GEO与AI搜索的基本原理
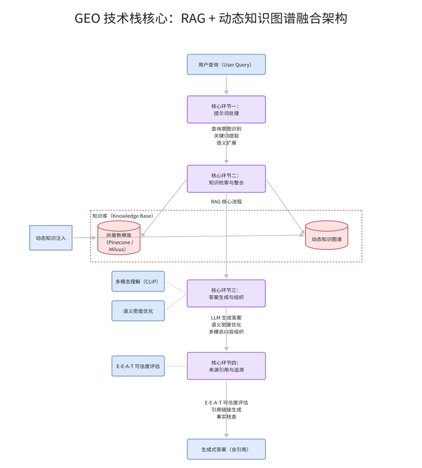
生成式引擎优化(GEO)作为AI搜索时代的新型营销技术,其核心定义为:通过结构化数据升级、权威信源组合构建、匹配用户意图等手段,提升推广信息在 AI 搜索生成中的引用优先级、可信度与转化效率,实现品牌认知与商业增长双重目标的系统性服务。现代生成式引擎为保证答案的准确性和时效性,普遍采用检索增强生成(Retrieval-Augmented Generation, RAG)架构。GEO的所有技术实践,本质上都是为了更好地“适配”和“服务于”这套架构。GEO的底层技术架构基于 RAG(检索增强生成)与动态知识图谱的融合,其工作流程包括【提示词处理】【知识检索与整合】【答案生成与组织】【来源引用与追溯】四个关键环节。
在GEO对AI搜索的优化中,知识检索与整合(Knowledge Retrieval & Integration)环节,既是 RAG 的核心,也是 GEO 优化的主战场。在这一环节中系统会多路检索:通过向量检索(Vector Search)将处理后的查询转换为向量,并在向量数据库(如 Pinecone, Milvus)中进行语义相似度匹配,快速召回大量相关的文本片段(Chunks)。这些文本片段主要来自企业通过GEO 优化的网页、文档等非结构化或半结构化数据。再利用动态知识图谱进行更精准的检索,实现语义消歧,并返回高度结构化、准确的事实。最后进行知识整合,将从向量库和知识图谱中检索到的信息进行排序、去重、筛选,形成一个丰富、可靠的“上下文信息包”,并投入大模型。
在接下来的答案生成与组织环节中,大型语言模型接收到原始查询和整合后的“上下文信息包”并生成答案。GEO 在此环节的影响体现在【影响生成内容】与【语义密度优化】由于“上下文信息包”中包含了企业提供的权威、高质量内容,LLM 会倾向于基于这些内容来组织答案。同时,专业的GEO 策略会优化源内容的“语义密度”,即在单位篇幅内提供更多有价值的信息点和事实,使得 AI 更愿意采纳。
最后,GEO优化的内容必须通过AI搜索的安全测试。为保证可信度,生成式引擎必须提供答案的来源。这也是GEO 实现转化的关键一环:Google 提出的 E-E-A-T(经验、专业、权威、可信)原则在这里被 AI 用作评估信源质量的标准。

1.2 GEO的优化目标与方式
AI与传统搜索引擎的内容处理逻辑存在本质区别:传统搜索引擎依赖关键词匹配与外链投票完成内容检索,仅负责“找到内容”,可以类比为“图书管理员”;而AI搜索如“研究员”,通过语义理解与知识关联整合多源信息,生成综合答案,核心诉求是“读懂内容并活用”。
在AI搜索服务中,GEO优化的核心环节主要为三个关键环节:第一,内容是否被AI理解,直接决定其是否能成为AI答案的核心知识源;第二,内容是否可以成为AI搜索的首选知识库,成为被AI“信任”的内容;第三,内容是否可以被AI搜索优先推荐。
首先,在内容理解层面,内容的结构、语义、逻辑与权威性,直接影响AI搜索在各环节的处理结果。GEO优化主要从结构化呈现信息,提升读取效率、明确定义概念,消除理解模糊、关联痛点价值,支撑场景应用、具象模糊表述,量化核心参数等方式提升AI搜索对拟推广内容等理解力。
其次,在内容置信层面,AI搜索对内容的信任判断主要基于RLHF(人类反馈强化学习)形成的驱动机制——RLHF是利用人类偏好数据训练奖励 / 偏好模型,并通过强化学习优化模型输出,使其更符合人类偏好与指令。引用错误、模糊信息会被系统惩罚,进而促使AI优先选择低风险、高可信内容。这主要体现在信息来源权威性、信息可验证性、内容一致性、历史信誉以及时效性等维度。通常而言,AI搜索的信任分呈动态变化:内容被多次引用且反馈准确、被权威来源验证、历史信息一致,分数会提升;反之,被质疑、数据矛盾、出现虚假信息,分数会下降,类似个人信用分的积累逻辑。
最后,在AI搜索排序优先级层面,AI推荐遵循“风险筛选-候选召回-权重排序”流程,其核心逻辑是优先推荐“可直接作为答案”的内容;推荐排名由可信度、问题匹配、可用性、完整性、风险控制五大因子共同决定,仅掌握“被理解、被相信”的基础能力不足以赢得推荐位,GEO需通过标准化结构与精准适配策略,让内容成为AI的“默认答案”。
结合前文介绍,我们不难发现AI搜索的生成结果主要受制于内外两方面影响。对内是AI搜索引擎与大模型推荐、排序机制的优化与安全管控,对外是营销内容生态的构建与治理。GEO技术正是构建AI搜索结果与影响外部生态的关键桥梁。如果采取正向的使用方式,无疑将会丰富与优化AI搜索营销的环境,反之,则将产生黑帽使用的“负外部效应”。
2.GEO的“负外部效应”风险
2.1 AI搜索服务提供方的安全应对
当前,AI搜索能力主要由平台级企业提供,且这些大厂的AI搜索核心算法(如检索排序模型、语义识别逻辑)属于核心技术资产,有极高的安全防护与法律规制要求。对于AI搜索服务提供方而言,通过规范与优化模型能力与强化搜索安全保障能力,是实现AI搜索安全合规的“内部安全机制”。
Google 提出的AI搜索的“E-E-A-T标准”(经验、专业、权威、可信),是目前被 A用来判断AI搜索的信息源质量的重要标准体系。实践表明,权威网站、正规机构、带结构化标记(Schema.org)的内容会被 AI 判定为高 E-E-A-T,优先拿来当引用依据。例如,如果内容中明确标注作者及其专业背景、从业经历,会增加作者的权威性;内容链接、应用了权威行业报告、学术论文、政府公告等高权重信源,或者被高权重的网站(例如政府公共网站、高质量学术期刊网站等),会增加内容的权威性。
此外,为了确保生成式搜索的可信,AI搜索平台会从被采纳的文本片段中提取源链接,作为答案的引用附在文末或关键句旁,为用户提供深入了解的入口,以保障用户能点进去查证、继续阅读,提升可信度。
2.2 AI搜索的外部生态安全治理
由于第三方GEO服务商根本无法直接篡改或修改核心算法代码——我们常说的“黑帽GEO改变AI搜索算法”,本质是“干扰算法的判断逻辑”,而非“改写算法本身”,这也是第三方能够操作的核心逻辑。具体来说,黑帽GEO影响AI搜索算法(判断逻辑)的核心路径,本质是“污染AI的信息来源、误导算法的评估标准”,而非直接改动算法,主要方式可以分为两大类:一是针对AI搜索内部安全机制的攻击;二是针对AI搜索外部生态的攻击。具体而言有以下几种方式:
针对安全机制攻击
a.嵌入隐藏指令+适配算法漏洞,误导语义识别:黑帽操作者会研究大厂AI搜索算法的语义识别逻辑、权重评估规则,进行“逆向工程操纵”,例如:特定格式(问答体、列表式)、算法偏好“新鲜度”“关联度”“权威信号”(如维基百科、权威新闻网站);在内容中嵌入人眼无法察觉、但机器可识别的“隐藏指令”,或进行“提示词注入攻击”刻意堆砌关键词、关联行业权威名词,伪装成“高匹配度内容”,让算法误判其与用户搜索意图的相关性,从而提升推荐权重。这种操作相当于“摸清算法的评判标准,故意作弊得分”。
针对外部生态攻击
a.批量注入低质虚假数据,污染算法数据源:AI搜索的核心逻辑是“先检索全网信息,再筛选归纳生成答案”,黑帽操作者会批量生产伪装成测评、科普、权威报告的低质内容,或编造虚假专家、虚假用户评价,通过“一键分发”工具投放到各类平台,刻意提升内容的发布频率、覆盖广度,误导AI算法将这些虚假内容判定为“优质、权威信息”,进而在搜索结果中优先推荐相关企业或产品。
b.主攻高权重渠道,赌算法收录并强化误导:黑帽操作者会向大厂旗下的高权重平台(如百度经验、头条号)灌入带有明显倾向的内容,赌这些内容被AI搜索的检索系统收录;若这类内容被反复引用、传播,还可能在大模型后续的迭代训练中,被误当作“客观事实”纳入训练数据,形成“越被引用、越被算法信任”的恶性循环,长期干扰算法的判断逻辑。
c.伪造地域关联信号,误导AI地域推荐权重:这是黑帽GEO操作者会批量伪造IP地址、定位信息,将违规内容伪装成“本地内容”——比如给非本地企业的内容挂上目标城市IP、硬塞虚假本地地址和电话区号,甚至伪造地图点位、本地门店信息。AI搜索的地域推荐算法会依据这些信号,误判该内容与本地用户需求高度相关,进而提升其在本地搜索结果中的排名,实现“跨地域抢流量”的目的,常见于本地生活服务、教育培训等行业。
d.刷量模拟真人地域行为,造假算法评估数据:通过群控、脚本或机房设备,模拟不同城市用户的搜索、点击、停留、咨询等行为,定向刷某地域、某关键词的交互数据。AI算法会将这些虚假的地域交互数据,判定为“内容受本地用户欢迎”,从而持续提升该内容的推荐权重和地域曝光度。比如某家政公司,通过刷量模拟一线城市用户的咨询数据,让AI误以为其在该城市口碑好、需求高,优先向当地用户推送。
e.盗用本地高信任主体资质,绑定违规内容:黑帽GEO盗用本地正规企业、事业单位或知名个体的资质信息,将其与自身违规内容绑定,再搭配虚假地域标签发布。由于AI算法对本地高信任主体的内容有权重倾斜,会误将违规内容判定为“本地正规主体发布的优质内容”,大幅提升其搜索排名,同时规避平台对违规主体的资质审核。
f.利用地域热点蹭流量,快速抢占算法推荐位:紧盯各城市的热点事件、民生话题,批量生产与热点强关联、同时嵌入违规内容和地域标签的“伪热点内容”,通过工具快速分发。AI算法对热点内容有优先推荐机制,这类伪热点内容会借助地域热点的流量红利,快速被算法收录并推送,进而实现违规内容的高频曝光,且短期内不易被平台反作弊系统识别。
g.结构化数据滥用:虽然Schema.org等结构化数据标记可使内容被 AI 引用的优先级大幅提升,但过度标准化、单一化的标注方式,会让模型过度依赖指定信源与固定格式,反而压缩非结构化、多元异构信息的接入空间,最终形成 “数据孤岛” 效应,即:AI 只采信符合规范的结构化内容,忽视真实世界里更丰富、更零散的高质量信息,导致知识覆盖面与多样性下降。用户生成内容(UGC)虽然蕴含着洞察用户真实需求的宝贵线索,但其原始、非结构化的形态,使其难以成为 AI 直接引用的"事实来源"。注:Schema.org 结构化数据标记本身并不属于黑帽GEO行为,这里所指的是该技术被滥用后而引发的风险。
针对GEO外部生态的攻击可以被认为是广义上的数据污染。这一行为是 GEO 技术应用中最具隐蔽性和危害性的风险来源。数据污染通过人为操纵 AI 搜索的对象(检索数据),导致 AI 生成的内容偏离事实、误导用户。因此,在AI搜索与GEO技术应用快速普及的当下,在关注AI搜索服务提供商的责任同时,要强化对GEO服务生态的治理,以优化AI搜索的外部生态。
3.治理路径与法律规制
3.1 AI搜索服务提供方
作为AI搜索服务安全治理的主要责任方,AI搜索服务提供商的治理在很大程度上是对抗“外部负效应风险”,对这一风险的应对效果,也是在发生风险事件时评估其是否满足《网络安全法》《数据安全法》以及《互联网信息服务算法推荐管理规定》、《生成式人工智能服务管理暂行办法》等法律法规对服务提供者的安全管控责任要求:一是构建算法"防火墙"与内容过滤机制,识别并削弱"黑帽 GEO"内容的影响力。具体措施包括定义与识别低价值/虚假内容、拦截"提示词注入"攻击、提升信息来源多样性、建立动态的信源可信度评估体系、增强用户反馈等。二是建立信源标识/排除机制,通过在生成答案时提供引用来源链接(使用户能够追溯信息出处、自行判断信源的可信度)、允许用户指定或排除某些信源、对疑似经 GEO 服务生成的内容进行提示等。三是设定相关平台规则并引导良性竞争,在官方政策中对操纵性 GEO 持明确反对立场、与权威/可靠信源开展合作、鼓励高质量/优质内容发布、开通用户和开发者对可疑答案或操纵行为的举报渠道等。四是增加内容由 AI 生成的显著性提示以及风险提示说明。
3.2 GEO服务提供方
GEO服务提供方应当始终以“白帽优化”为准则,尊重AI搜索算法的核心规则,通过正向优化,让算法主动识别并推荐自身的优质价值,杜绝“欺骗式操作”:一是基于AI搜索算法的核心评估标准(如内容的专业性、权威性、时效性),遵循平台规则和行业规范,确保操作可追溯、可核查。二是通过参数合理调试(适配算法的语义识别逻辑,而非堆砌关键词)、算法正向适配(贴合AI的检索与生成逻辑,让内容更易被算法解析和认可)、合规数据训练(用真实、优质的企业数据、用户反馈,提升自身内容的E-E-A-T水准——经验、专业性、权威性、可信度),主动提升引擎对优质内容的识别度与推荐权重。三是持续通过反不正当竞争法、数据安全法、网络安全法等多种法律途径加强对黑帽GEO行为的打击,以避免劣币驱逐良币。在监管治理范式上,要进一步理清GEO服务商和AI搜索提供商之间的责任。
3.3 法律治理的策略与路径
3.3.1 法律规制的难点
随着AI搜索的逐步普及,我们发现如果仅对AI搜索服务提供者进行规制与管控是难以适应当前的发展趋势的,对于影响AI搜索认知与权重的GEO服务生态进行综合治理的重要性愈加凸显,但同时也需要指出的是,生态治理向来是法律适用的难点。这主要是由于黑帽GEO行为普遍存在“手段侵入性低”、“危害效果展现链路长”、“损害结果归因难”等特点,导致无论通过竞争法、刑法或数据安全法律对此类行为的规制效果往往不甚理想。
第一,“数据污染”的“侵入性低” 带来的法律障碍主要在于,黑帽GEO行为通常从 “入侵系统” 转向 “操纵信息环境”。很多黑帽GEO 并不需要攻破对方系统权限,而是通过:污染公开网页、百科、论坛、镜像站、开源仓库等 “可被检索的外部语料”;抓取 / 索引的渠道投放 “高相似度、强指令” 的文本;甚至只是做 “结构化标注 + 关键词堆砌” 来影响检索排序。其行为本质是用垃圾信息“干扰算法的信息筛选”而非“改动算法”本身,更不是对操作系统的破坏。刑法中破坏计算机信息系统罪强调对系统功能 / 数据的删除、修改、增加、干扰并造成严重后果(典型是系统不可用、数据被改坏等),而黑帽 GEO 往往让系统 “照常运行”,只是输出质量被系统性误导。这会让 “破坏” 要件、严重后果要件、因果链条都变得更难证明。
第二,“危害链路长” 带来的法律障碍主要体现在损害不是立刻出现,且多环节共同作用结果。黑帽 GEO 的危害通常经历【内容投放 / 污染】→【被抓取 / 入库】 → 【被召回】 → 【LLM 生成】 → 【用户采信】 → 【交易决策 / 声誉影响】的流程。任何一环的 “非唯一性” 都会被对方用来抗辩,这会使得在证明 “损害结果”“损害数额”“相当因果关系” 更具挑战。
第三,“归因难” 带来的法律障碍主要体现在对黑帽GEO实施者的主体识别、主观故意、竞争获利关联难度高。黑帽 GEO 行为通常会采取通过代理、马甲站群、海外注册、混合投放等隐匿主体的行为来增加追查行为主体的取证难度。即使追溯到行为人,其也可以在主观明知 / 故意方面以 “正常内容运营”、“合理评价”进行抗辩,证明主观故意需要结合全案证据进行推断。
3.3.2 法律规制的路径探索
(1)竞争法(反不正当竞争)路径:障碍与突破
针对黑帽GEO适用反不正当竞争法的主要障碍有以下几点:第一,行为类型不完全匹配:黑帽 GEO 的 “污染” 不一定表现为传统的 “虚假宣传” 或 “商业诋毁”,有时是更隐蔽的 “信息投喂 / 指令注入”;第二,竞争关系与损害方面,需要证明对方是经营者、存在交易机会争夺,且商业信誉 / 商品声誉 / 竞争优势受损;第三,需要把 “被污染内容 — 被收录 — 被召回 — 被生成输出 — 导致影响” 梳理成可以说服法庭的事实与证据链。
针对前述问题,可以分类型考虑黑帽GEO行为的竞争法规制路径:若污染数据构成对竞品的不实或误导性信息传播,可考虑落入 “编造、传播虚假或误导性信息,损害竞争对手商业信誉、商品声誉” 的路径。若其通过技术 / 规则方式干扰产品服务的正常呈现、影响用户选择,也可能纳入网络不正当竞争的规制框架。对于新型行为类型化不足时,可回到诚信原则、商业道德的一般条款,并用司法解释提供的综合因素论证 “违反商业道德”。
(2)刑法路径:实践中适用更难,但并非 “完全不可用”,或使用网络安全法进行兜底
对于涉及网络犯罪,通常被优先考虑的罪名选择为破坏计算机信息系统罪,但其适用的主要障碍在于:很多黑帽 GEO 不破坏系统可用性,也未必直接对 “系统内数据” 实施删除 / 修改 / 增加 / 干扰。该罪强调对系统功能 / 数据的破坏并造成严重后果。而黑帽GEO入侵索引 / 知识库 / 内容系统并直接改写、批量注入、导致系统运行异常或关键业务受影响(例如大规模错误答案触发事故、生产系统停摆等)的可能性很低,对于通过“破坏”外部信息生态的数据污染的黑帽行为,被解释为“刑法意义上的干扰数据”可能性较低,除非该行为与其他犯罪相关,例如“优化”的内容被大量用于黑会产活动或被直接用于诈骗等网络犯罪。当然,如果可以发现黑帽GEO采取批量注册账号、伪造位置信息、采取自动化方式批量模拟真人行为等技术措施与平台对抗等手段,情节严重的,则可以考虑“非法控制计算机罪”。
此外,帮助信息网络犯罪活动罪的适用也存在较大障碍,一方面帮信罪需要明知他人利用信息网络实施犯罪,仍提供技术支持、推广、支付结算等帮助,并达到 “情节严重”。黑帽 GEO 本身未必构成一个 “上游犯罪”或者上游犯罪难以被确认,从而认定帮信的锚点不足。但与前述问题类似,如果黑帽 GEO 与诈骗、非法经营、侵犯商业秘密、敲诈勒索等明确犯罪形成工具链条(例如提供 “投毒 + 引流到钓鱼站” 服务),帮信 / 共同犯罪空间会显著增大。
最后,网络安全法路径可以作为刑事路径的补充,即在对于相关黑帽GEO行为是否构成相关网络犯罪有争议,对于难以证明情节严重的,可以对其行为违反网络安全法进行规制。
3.3.3 基于实践角度的法律规制建议
第一,对于通过法律路径对黑帽GEO的规制需要建立 “行为类型分层”,以缓解刑事打击证明标准高、取证难的问题。同时,利用好竞争法、网络安全法,做好法律解释,在违法或侵权行为认定方面选择合适的法律工具。具体而言,我们认为可以将黑帽GEO 分为三类,并匹配不同法律工具:

第二,把 “归因难” 变成 “可证明”:建立诉讼友好的证据包(Evidence Kit)。法律治理能否落地,关键取决于是否能把技术链条固化成证据。因此需要建立标准化固定证据材料与流程:(1)污染内容固证:网页快照 / 录屏 / 公证、源站 WHOIS / 备案、发布时间、版本差异对比。(2)收录与召回固证:抓取日志、索引入库记录、向量召回 topK 证据、相似度分数、命中关键词。(3)生成输出固证:同一提示词多轮复现、不同时间复现、不同账号复现(排除偶然性)。(4)损害与竞争关联固证:用户投诉、退单、商务对话、舆情扩散、转化率 / 搜索流量异常,与污染页面的时间相关性。(5)主观故意线索:站群结构、关键词堆砌、隐藏文本、提示注入语句、同时攻击多家竞品等 “明显非正常运营” 的特征,用于证明违反商业道德与恶意。实践中,司法机关会综合行业规则、主观状态、消费者权益、竞争秩序影响等因素判断是否违反商业道德。证据包的目标就是把这些 “综合因素” 可视化、可量化。
第三,行政执法与民事救济并用:用 “快工具” 应对 “长链路”。黑帽 GEO 的特点决定了:等损害完全显性化再打官司往往太晚。可以采取多重综合措施:一是行政举报 / 线索移送:对于明显虚假误导信息传播、扰乱竞争秩序的情形,争取行政介入形成威慑与证据沉淀(执法调取能力更强)。二是民事诉讼推进:先以 “停止侵害、消除影响、赔礼道歉 / 更正声明” 等非金钱请求为主,再逐步补强损失与获利证据。三是完善平台规则:对站群、内容农场、黑产服务商,利用平台治理与合同法路径(违约、侵权通知移除)实现快速响应,并将处置记录反哺诉讼证据。
第四,刑事路径:将刑事打击作为针对情节严重情形的最后防御手段,并将网络安全法等行政监管法律作为有力补充。由于刑事打击的难度高,因此一般而言只有出现黑帽GEO越权进入、绕过鉴权、利用漏洞向系统写入 / 批量注入;造成系统不能正常运行或重大业务事故(例如关键业务错误决策、公共服务严重影响等),以及与其他明确上游犯罪形成链条(诈骗导流、勒索、侵犯商业秘密等)时,或者其采取的虚假注册批量账号,伪造信息等行为构成控制计算机犯罪的情况下,方存在推动刑事打击的可能性。在刑事打击存在障碍的情况下,仍可以通过网络安全法作为兜底,对相关手段与过程性行为进行行政处罚。
结语
根据《2025 年中国 GEO 行业发展报告》显示,中国消费者在 AI 环境下对人工智能已经有了较高的信任度。2025 年知乎研究员《AI 驱动消费决策|营销变革白皮书》数据显示,已有超过 8 成用户通过 AI获取消费信息,近 35%消费者每日高频互动。促进GEO 技术的健康发展,不仅对于规范促进数字营销行业具有重要作用,更是保护公主知情权,维护消费者合法权益的重要一环。在为企业和用户创造更大的价值的同时,警惕技术滥用带来的风险,并通过法律规制的完善,保障 AI 技术的发展始终服务于社会福祉。
声明:本文来自网安寻路人,版权归作者所有。文章内容仅代表作者独立观点,不代表安全内参立场,转载目的在于传递更多信息。如有侵权,请联系 anquanneican@163.com。