一、量子技术国际竞争格局与日本的核心优势
量子技术作为新兴的前沿科技领域,正逐步从理论研究走向实际应用,展现出巨大的发展潜力。《2022全球未来产业发展指数》(2022 Global Future Industry Index,GFII 2022)报告参考了美国国家标准与技术研究院(National Institute of Standards and Technology,NIST)等组织关于未来产业的标准和定义,将2022年度“未来产业”定义为量子信息、绿色能源、机器人、元宇宙、先进通信和生物技术六大领域。由此可见,量子信息科技作为六大“未来产业”领域之首,成为大国竞争的新赛道,全球主要国家在关键前沿科技领域均积极抢占话语权,各国政府、科研机构及企业纷纷加大投入,力求在量子通信、量子计算和量子测量等领域取得突破。
1.1 量子技术的全球发展态势
量子科技是新一轮科技革命和产业变革的前沿领域,主要分为量子计算、量子通信和量子精密测量三大领域。随着量子理论研究的不断深入和实验技术的持续进步,量子技术正逐渐从实验室走向实际应用,其潜在的商业价值和社会价值日益凸显。在量子通信领域,量子密钥分发(Quantum Key Distribution,QKD)技术已经实现了商业化应用,为信息安全提供了新的解决方案。同时,量子计算技术的快速发展,也为解决传统计算机难以处理的大规模计算问题提供了新的可能。
根据中国信息通信研究院发布的白皮书,在量子计算领域,美国论文数量领先优势较为明显。在量子通信领域,中国论文数量在全球的占比约为三分之一。在量子精密测量和后量子加密(Post Quantum Cryptography,PQC)领域,各国论文数量差距较小,分布较为均衡。全球量子技术竞争已形成清晰的梯队格局:美国和中国共同构成第一梯队,中美两国在量子计算、量子通信和量子精密测量三大领域均实现了重大技术突破和规模化应用。美国凭借国际商业机器公司(International Business Machines Corporation,IBM)、谷歌(Google Inc.)等科技巨头在超导量子计算领域的领先优势(如IBM的433量子比特“鱼鹰”处理器),持续巩固其技术领导地位;中国则以光量子计算(如“九章”系列量子计算机)和量子通信(如“京沪干线”量子保密通信网络)为突破口,形成了独特的竞争优势。日本作为第二梯队的领跑者,富士通、东芝等企业重点布局量子退火机和量子加密通信设备商业化,构建了差异化的竞争力版图。
此外,量子技术在国际竞争中展现出多边合作机制和地缘技术竞争的双重特征。2023年,日本的量子革命战略产业联盟(Quantum STrategic Industry Alliance for Revolution,Q-STAR)与美国的量子经济发展联盟(The Quantum Economic Development Consortium,QED-C)、欧洲的量子产业联盟(European Quantum Industry Consortium,QuIC)和加拿大量子产业联盟(Quantum Industry Canada,QIC)共同签署了一份谅解备忘录,四大量子产业联盟正式成立国际量子产业协会理事会。2024年,美国和德国在科技联合委员会会议上签署联合声明,加强两国在量子信息科学与技术领域的合作。2025年,日本和丹麦签署量子科学和技术领域的合作备忘录,提出了通过加强合作促进量子技术在多个战略领域应用的构想。这些国际合作机制旨在推动量子信息科技的可靠研发,并共同构建全球市场与供应链,形成全球性的量子技术合作网络。同时,地缘技术竞争也日益激烈,各国纷纷加大对量子技术的投入,以期在全球量子技术市场中占据有利地位。
1.2 日本核心优势领域
日本研究开发战略中心(Center for Research and Development Strategy,CRDS)发布的专项研究报告显示,从量子技术领域的学术论文发表量和专利申请量综合分析来看,在全球量子技术研究机构排名中,中国科研机构表现突出。在科研方面,中国科学院、中国科学技术大学等机构在量子密钥分发(QKD)技术、拓扑绝缘体等领域的研究成果跻身世界前列。其中,中国科学院论文产出量位居全球第二;技术应用层面,中国在量子技术领域的专利布局上占据主导地位,中国科学院、如般量子科技、华为等机构在专利数量上排名靠前,形成了从基础研究到产业化的完整链条。论文数量排名首位的美国加州大学在量子材料领域的研究占比较高,专利排名第二位的IBM则专注于可编程门阵列(Field-Programmable Gate Array,FPGA)、量子电路和层状结构材料的技术突破。
日本虽未形成全面领先优势,但在量子技术版图中成功构建了具有国际影响力的技术生态体系。特别是在QKD技术的研发领域,通过全面的专利布局构建了独特的技术壁垒。日本东芝公司已经在多个国家开展海外实证研究,并与英国、美国伊利诺伊州、新加坡以及韩国在量子密码通信领域展开了合作,共同推进量子技术的商业化进程。在量子材料研究领域,日本同样取得了技术突破。例如,在2024年6月,由多所日本大学和研究机构组成的联合研究团队,成功发现了一种新型的一维拓扑绝缘体,为下一代量子计算机和高效太阳能电池的发展提供了关键材料支撑。这种“重点突破+国际合作”的战略模式,使日本成为全球量子技术价值链的重要节点。
二、日本量子技术产业布局的核心经验
日本政府和企业在量子技术研发上的大力投入,以及在人才培养、国际合作等方面的积极举措,使其在全球量子技术竞争中赢得了先机。此外,日本还注重构建量子技术的创新生态系统,通过政府、企业、学术界等多方面的合作,共同推动量子技术的快速发展。
2.1 日本的战略定位:从“技术追赶”到“应用突破”
面对全球量子技术的快速发展,日本迅速调整战略方向,从早期的“技术追赶”转变为当前的“应用突破”。这一转变充分反映了日本对量子技术发展前沿的深刻认知,彰显了其在科技创新领域的战略布局与坚定决心。
2.1.1 早期探索阶段
日本在《第五期科学技术基本计划》(2016年1月内阁决定)中将“光和量子技术”定位为未来的优先技术领域。此外,在《综合创新战略》(2018年6月内阁决定)中,日本政府考虑并推动相关举措以保持和提高日本具有优势的光和量子技术基础设施的国际竞争力。此外,文部科学省制定了《量子科学技术(光和量子技术)新推进方案》(2017年8月),将量子信息处理、量子测量和传感和下一代激光定位为重点领域。基于此,2018年日本启动新的研究开发计划“光量子飞跃旗舰计划”(Quantum Leap Flagship Program,Q-LEAP),重点支持量子技术的研发。
在此阶段,日本还未制定国家量子技术中长期战略,因此,相关部委(内阁府、总务省、文部科学省和经济产业省)根据各自的职责,推动较为分散的研究和开发。这些早期的探索为日本后续的量子技术产业布局奠定了坚实的基础。日本内阁府、总务省、文部科学省和经济产业省等部门的积极参与,体现了日本政府对量子技术的高度重视。
2.1.2 紧密制定战略阶段
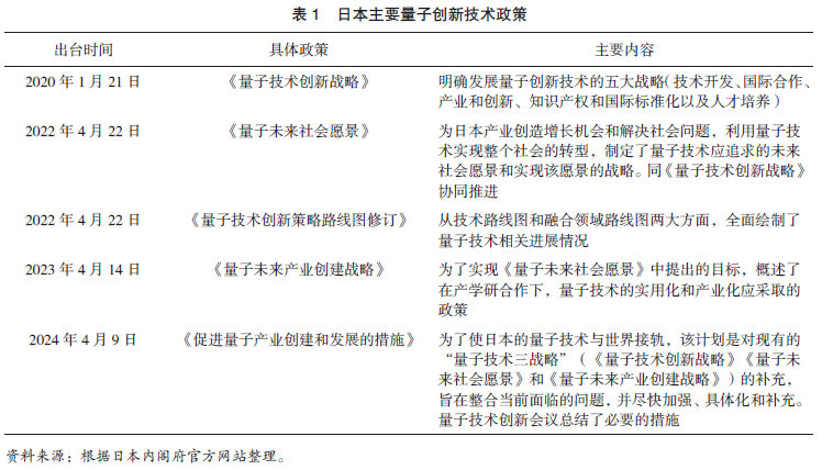
2020年1月,日本综合创新战略推进会议正式发布《量子技术创新战略》,明确发展量子创新技术的五大战略,并在全国范围内开展综合性、战略性举措的计划。此后,日本政府通过多层次政策框架持续推进量子技术创新布局,旨在加速量子技术的研发与应用,如表1所示。

日本政府近年来相继出台量子科技领域的一系列政策文件,不仅系统规划了该国在该领域的战略发展方向,更构建了完整的政策支撑体系,为量子技术创新生态的培育奠定了制度基础。通过文献分析法对《量子技术创新战略》等5部核心政策文本进行解构,可以发现其政策体系呈现出战略引领、应用导向和生态构建三位一体的显著特征。
《量子技术创新战略》作为顶层设计文件,为后续的量子技术布局提供了宏观指导。该文件在日本“社会5.0”的总体框架下进行全面部署,提出了开展量子技术创新战略,量子技术与现有(传统)技术的融合综合推进和加强量子技术创新战略、人工智能战略和生物战略融合协同的三大基本方针。这种战略架构,体现了日本政府将量子技术定位为新一轮科技革命制高点的战略考量。
《量子未来社会愿景》通过场景驱动的研究范式创新,将技术发展与社会需求深度耦合。该文件描绘了量子技术在医药创新、材料、金融、能源和生活服务等9个重点领域的应用场景,展现了日本政府对于量子技术未来潜力的深刻洞察。《量子未来社会愿景》提出,未来日本量子技术用户将达到1000万人、量子技术产值将达到50万亿日元和创建开拓未来市场的量子独角兽创业公司三大战略目标。《量子技术创新策略的路线图修订》则从技术和融合领域两个维度,全面梳理了量子技术的最新进展,为后续的技术研发和产业化提供了清晰的方向。
在生态构建层面,《量子未来产业创建战略》重点强化了创新要素的系统整合。通过加强产学研合作、保障稳定供应链和建设量子技术开放创新平台等制度创新,形成了一个全方位、多层次的量子技术创新生态系统。
2.1.3 战略架构形成阶段
作为全球量子科技竞争的重要参与者,日本通过系统性制度设计构建了法律规制、政策实施与技术保护三位一体的治理框架,展现出国家战略主导下科技创新治理的典型范式。
在法律规制层面,《经济安全保障推进法》(2022年第43号法律)首次以法典化形式确立了尖端技术发展的国家义务,标志着日本科技立法范式的重大转型,通过立法赋权形成政府主导的技术创新推进机制。依据该法律,日本政府将会提供研发资金、税收优惠和技术支持等激励措施,支持量子技术等前沿科技的发展。与此同时,政府还会积极采取行动,通过设立协调会的形式,鼓励并推动政府部门与民间力量开展深入合作。从政策实施维度看,《量子未来产业创建战略》的出台标志着日本量子技术发展从基础研究向产业生态构建的战略转向。该文件明确了量子技术实用化和产业化的目标和路径,强调了产学研合作的重要性,并提出了一系列政策措施,以促进量子技术的快速发展和应用。在技术保护领域,2024年7月,日本经济产业省发布了《基于出口贸易管理令附表一及外汇令附表相关规定的货物及技术省令》,其中明确将量子计算机列入出口管制物品清单,以防止日本具有优势地位的量子技术被转用于军事用途或出现泄露风险。这种“精准管制”策略,实质是通过构建技术壁垒,维持其在量子计算领域的比较优势,同时规避国际技术转移带来的安全风险。
2.2 投资布局:政府驱动量子未来产业加速发展
政府在日本量子技术产业的发展中扮演了至关重要的角色,其量子技术创新体系的资金供给模式深刻体现了国家战略意志与制度设计能力。日本构建了独特的“府省联动-阶段适配-领域聚焦”全链条资金配置矩阵,其投资策略与实施路径呈现以下特点:
一是多层次资金支持体系。首先,大规模且长期的投入。由日本内阁府主导的“登月型研发制度”提供了1480亿日元的专项基金支持,旨在实现2050年容错通用量子计算机的目标,并计划分阶段推进至2030年以验证量子纠错技术;其次,灵活的资金分配机制。例如,内阁府主导的“官民研究开发投资扩大计划”(Public/Private R&DInvestment Strategic Expansion Program,PRISM)整体投入100亿日元,根据课题的需要,动态调整资金分配,覆盖了量子计算机、量子生命技术等12个研究方向;最后,是追加拨款与阶段性的资金适配。内阁府主导的“战略性创新创造计划”(Cross-ministerial Strategic Innovation Promotion Program,SIP)的第三期最初拨款26.50亿日元,并保留了40.49亿日元用于后续的研发需求,这体现出资金规划具有较强弹性。
二是全链条技术布局。在多层次资金支持体系的保障下,日本政府围绕量子技术产业化关键环节进行全链条技术布局,以推动产业发展。在硬件开发领域,如“BRIDGE计划”支持光量子计算机商业化与传感器芯片模块化。在软件生态建设方面,文部科学省的“共创场所形成支持计划”构建了量子软件开放平台,建立了可持续的人工智能研究中心、量子软件研究中心以及量子导航科技中心。实际应用方面,经济产业省下属新能源和产业技术综合开发机构(New Energy and Industrial Technology Development Organization,NEDO)推动量子和经典应用开发与演示,加速量子技术的产业化进程。
三是跨领域协同创新。一方面技术融合正成为趋势,文部科学省主导的“战略创新研究推进项目”强调通过量子技术与经典领域的融合,开发前沿科技;另一方面产业联动也在加速进行,经济产业省在2024年度计划投入48亿日元,以推动高效高速处理的AI芯片和下一代计算技术的开发。
2.3 生态构建:量子产业集群的创新生态系统
量子产业集群的创新生态系统构建是日本量子技术产业布局中的关键环节。日本量子产业集群主要通过多个量子技术创新基地及相关机构、企业的合作推动量子产业发展。如图1所示,日本已经构建了以理化学研究所为枢纽的11个量子技术创新基地(Quantum Technology Innovation Hubs,QIH)。QIH的治理架构采用“核心研究机构+协同治理平台”的双层制度设计。QIH主要由理化学研究所主导,并成立了量子技术创新中心促进委员会。该委员会致力于促进交流意见、共享意识和策略,共同努力构建一个支持量子技术社会实施的生态系统。

此外,自2021年成立以来,QIH每年举办量子创新大型国际论坛,例如,“量子创新2024国际论坛(Quantum Innovation 2024)”展现了多维度协同创新的特征。在组织架构层面,由日本内阁府牵头,联合总务省、文部科学省、经济产业省共四大政府机构,协同QIH的11所顶尖科研院所及产业联盟构成政产学研协同机制;在议程设置层面,通过开幕式高层政策支持(内阁府代表致辞)、国际政策比较(8国/地区代表团专题报告)、前沿技术研讨(量子计算/传感/密码学三大核心领域)及青年人才培养(160项海报展示与评优)等模块,构建起覆盖技术研发、产业转化与政策支持的全链条对话平台。
2.4 典型案例:东芝量子密钥分发产业集群
在全球对数据安全需求与日俱增以及量子技术迅猛发展的大背景下,QKD作为一种具备高度安全性的通信加密技术,正逐渐成为各国及企业布局的重点领域。结合专利年度申请趋势来看,美国和日本多年来量子通信专利申请量保持稳定,专利布局持续受到企业重视。日本东芝作为全球量子密钥分发技术的领军企业,其QKD产业集群的构建不仅依托自身技术积累,更深度融入日本政府的量子科技战略布局。日本东芝量子密码的相关研发,主要采取了在英国开发核心基础技术,并在日本构建实际应用的策略。通过在日本和英国利用国家专业人才进行示范性测试,该研发项目实现了长期稳定运行,2020年开始提供量子密码系统。东芝在产学研协同构建量子产业链中展现出以下核心特色:
一是全链条深度参与日本国家战略项目。嵌入日本内阁府SIP框架,承接量子通信加密技术的研发与验证;作为日本总务省“构筑全球量子密码通信网络”大型项目的核心成员,东芝等企业联合高校及国立研究机构,主导量子密码基础技术研发(2021年获14.4亿日元支持),推动了地面系统与卫星系统(包括静止轨道和低轨道)相结合的全球规模量子密码通信网络的研究与开发。此外,东芝通过前瞻布局Beyond 5G/6G量子安全网络,与日本软银集团(SoftBank Group)合作开发国家级量子通信架构,并于2023年实现基于QKD加密的站点间VPN通信,直接服务于日本关键基础设施防护的战略需求。
二是跨产业生态构建能力。东芝的QKD技术不仅限于实验室突破,更注重与金融、交通、能源等产业的场景适配。其解决方案已延伸至电网、机器人路径优化等多元领域,为行业树立了量子技术实用化范式。东芝的量子激励优化解决方案SQBM+™,利用量子计算机研究中产生的独特算法,迅速从众多选项中找到最优解。这项技术有助于解决金融交易、机器人操作优化、移动路径和电力传输路径优化、药物发现的分子设计等社会问题。2023年11月,东芝推出了SQBM+TM的Version2,支持高达1000万个变量以解决大规模问题。
三是国际标准制定的主导性。基于东京QKD Network的实测成果(如网络架构、服务程序),日本情报通信研究机构(National Instituteof Information and Communications Technology,NICT)、日本电气公司(Nippon Electric Company,NEC)和东芝共同向国际电信联盟电信标准部门(ITU’s Telecommunication Standardization Sector,ITU-T)提交了量子密钥传输网络和密钥中继模型。这一模型在2019年7月被正式采纳为ITU-T建议Y.3800的一部分,成为首个QKD国际标准框架。东芝在量子QKD技术领域的努力不仅推动了技术的进步,还促进了相关产业链的完善,为日本的量子技术产业发展树立了典范。
2.5 国际合作:多边协作与双边机制下的全球影响力提升
日本高度重视量子科技领域的国际合作,日本内阁府量子技术创新会议资料显示,2024年,日本政府在国际量子舞台上十分活跃。在G7系列会议中,开展涉及量子战略执行及产业发展的讨论。在与北美国家交流方面,日美多次会议强调量子研发、创新与人才培养合作,日加也在科技合作中聚焦量子技术。在欧洲,日本与英国、芬兰、欧盟等积极互动,举办多场研讨会,签订合作备忘录,探讨联合研究项目。在多国参与的会议里,日本参与了首届量子发展小组会议等。这些国际合作战略动态涵盖了多个方面,日本通过多边机制扩大影响力,以双边合作夯实技术基础。这些国际合作不仅提升了日本量子技术的研发水平,也为日本在国际舞台上赢得了更多的话语权和影响力。
三、结论与启示
对日本量子技术未来产业布局和趋势研究可以发现,其在量子技术领域的持续投入和战略规划已经取得了显著成效。日本在量子技术领域构建了多维度、系统化的战略发展体系。在顶层设计层面,通过法律规制、政策实施与技术保护形成三位一体的治理框架,彰显国家层面对量子技术战略价值的深刻认知和系统性布局。在实施路径上,依托跨部门协同机制与全链条资金配置体系,贯通从基础研究到产业转化的创新链条,实现资源配置的高效性与精准性。同时,以理化学研究所为核心构建的11个量子技术创新基地,形成了产学研深度融合的创新量子产业集群网络,有力推动了技术商业化进程。在企业实践层面,以东芝为代表的技术先驱,通过构建QKD技术产业集群,在量子安全通信领域形成差异化竞争优势,成为全球量子产业生态的重要参与者。这种国家战略牵引、创新生态支撑与企业主体突破的协同发展模式,为日本抢占量子科技制高点提供了系统性保障。
量子信息技术作为新一代信息技术的代表,具有巨大的发展潜力和广阔的应用前景。《2022全球未来产业发展指数》对全球未来产业进行了全面、系统的排名,报告指出,全球最具影响力的未来产业企业有17.5%来自中国,在世界主要经济体中仅次于美国,中国在量子信息、绿色能源、机器人和元宇宙等领域的创新优势较为突出。可见,中国已在量子领域形成局部优势,但需在系统性战略布局、产业生态构建等方面进一步强化,以把握未来量子科技革命的战略主动权。借鉴日本量子技术未来产业布局的经验,对中国量子技术发展的启示如下:
一是强化国家战略引领。深入分析国内外量子科技发展的最新趋势,结合中国国情,明确量子科技发展的优先级和详细路线图,确保政策资源的有效配置。从日本的经验来看,政府在量子技术产业布局中扮演了至关重要的角色。通过制定明确的战略规划,可以引导资源向关键领域倾斜,加速技术创新和成果转化。同时,政府的资金投入和研发计划为量子技术研发提供了坚实的保障,促进了基础研究和应用研究的深入发展。中国应积极借鉴日本在量子技术产业布局上的成功经验,将战略引领作为推动量子科技发展的核心动力。通过强化国家层面的战略规划,明确发展目标与路径,确保量子科技发展的有序性和高效性。
二是加大政府资金投入力度。日本政府在量子技术领域的巨额资金投入和政策支持,有效推动了技术研发和产业应用。中国应借鉴日本经验,设立专项研发计划,利用财政资金、税收优惠等政策手段,激励企业、高校和研究机构加大对量子科技的研发投入。此外,积极引导社会资本参与,构建多元投入格局,形成政府、企业、社会协同推进的良性机制,为量子科技发展提供充足的资金保障。
三是构建量子科技产业集群。量子科技产业集群是推动量子科技快速发展的重要载体。中国量子科技产业集群主要分布在安徽、北京和广东等地,这些地区凭借强大的科研实力、产业基础和政策支持,已经初步形成了量子科技的创新生态。未来,中国应进一步优化集群布局,强化区域协同,推动量子科技资源的高效整合与共享。同时,借鉴日本东芝量子密钥分发产业集群的成功经验,打造具有全球竞争力的量子科技产业集群,提升中国在全球量子科技领域的地位和影响力。
四是积极拓展国际合作。在全球化背景下,量子科技的发展离不开国际合作与竞争。日本政府在量子技术发展的国际舞台上积极推动多边合作,参与国际标准制定,提升国际话语权。通过建立国际联合研发平台,共享资源,促进技术交流,加速全球量子科技共同进步。同时,注重引进国际顶尖人才,提升国内研发水平,形成开放合作的良好局面。中国应积极参与国际量子科技合作项目,与世界顶尖科研机构和企业建立紧密的合作关系,共同开展前沿研究。同时,主动参与国际量子科技标准和规则的制定,提升中国在国际量子科技领域的话语权和影响力。
作者:李沫,史琳,宋微
吉林省科学技术信息研究所,长春 130033
来源:《全球科技经济瞭望》 2025年4月第40卷 第4期
文章观点不代表主办机构立场。
声明:本文来自科情智库,版权归作者所有。文章内容仅代表作者独立观点,不代表安全内参立场,转载目的在于传递更多信息。如有侵权,请联系 anquanneican@163.com。