12月12日,由中国通信标准化协会主办、中国信息通信研究院(以下简称“中国信通院”)承办的2025 AI云产业发展大会·AI云安全分论坛在北京召开。会议聚焦为进一步落地AI赋能安全技术发展,加速智能时代云智算安全效能提升。

会上,中国信通院云计算与大数据研究所开源和软件安全部主任郭雪发表《智算安全可信行业观察》主题演讲,洞察AI时代新型算力基础设施演进趋势与安全风险,提出智算安全可信四大核心内涵,并在行业关键路径、技术应用和前瞻发展方面进行深度解读。
核心观点
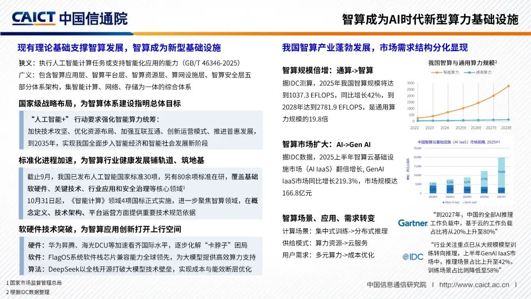
智算成为新型算力基础设施,安全韧性是国际战略博弈重点
国家级战略布局为智算体系建设指明总体目标。
标准化进程加速为智算行业健康发展铺轨道、筑地基。
软硬件技术突破为智算应用创新打开上行空间。
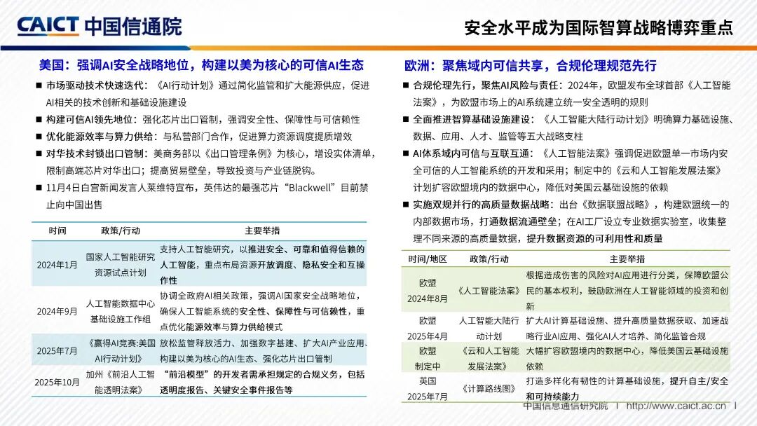
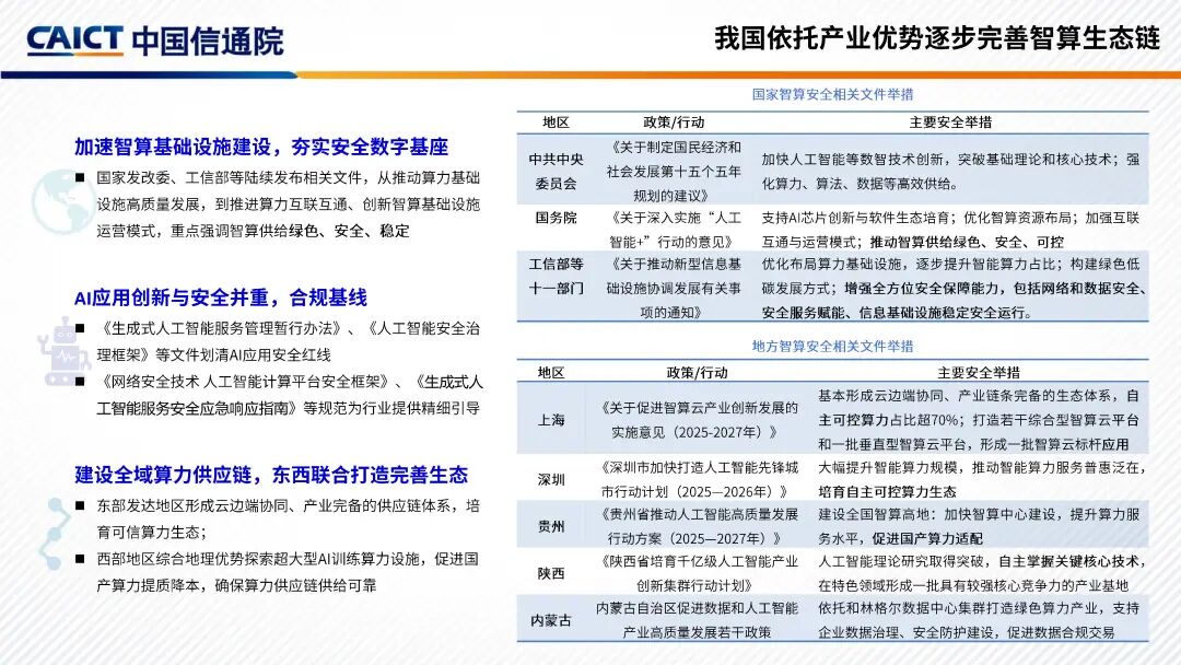
美欧强调主体AI安全战略地位,我国依托产业优势完善智算可信链条
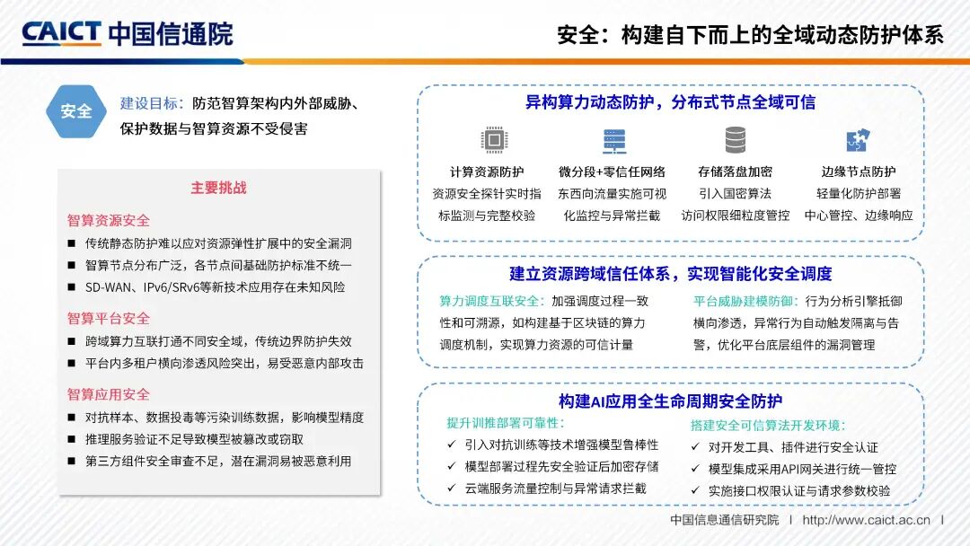
智算安全可信四大核心内涵:安全、稳定、可靠、透明
安全是基础保障:防范智算架构内外部威胁、保护数据与智算资源不受侵害
稳定是运行支撑:提高智算系统在全生命周期内的抗干扰能力,确保智算服务的连续性与一致性
可靠是质量核心:关注智算供应链可信度与完备性,确保系统能够持续输出符合预期的高质量成果
透明是信任前提:要求智算过程可追溯、可解释,明确责任主体,增强用户对系统的信任度
智算架构与可信内涵正交映射,行业革新关键路径逐一呈现
智算基础设施、资源、平台、应用各层次安全风险复杂多样,可信要素网格映射缺一不可
安全可信技术体系初步形成,重投入长回报特性决定数智基建任重道远
政策引导、产业协同、技术攻坚、企业赋能四位协同把控智算全域安全可信未来方向

《智算安全可信行业观察》欢迎扫码下载



























声明:本文来自CAICT可信安全,版权归作者所有。文章内容仅代表作者独立观点,不代表安全内参立场,转载目的在于传递更多信息。如有侵权,请联系 anquanneican@163.com。