今天和大家分享的是公号君近期的学习体会。
理解OpenClaw的应用与安全风险,应将其架构作为主要分析框架:一方面,OpenClaw通过统一接入、集中调度、持续记忆、工具执行和能力扩展,把大模型嵌入到一个能够长期运行的agent系统之中;另一方面,也正是这些能力安排,决定了风险不再停留于单次对话错误,而会沿着系统链路进入、传播、积累并转化为现实影响。因此,对OpenClaw的分析应当回答一个关键问题:它究竟是如何通过自身架构,把“接入能力”转化为“运行能力”,又如何在同一过程中,把这些能力同步转化为相应的风险形态。下文先概括OpenClaw的整体架构,再进一步说明其架构能力与安全风险之间的内在关系。
OpenClaw 架构总结
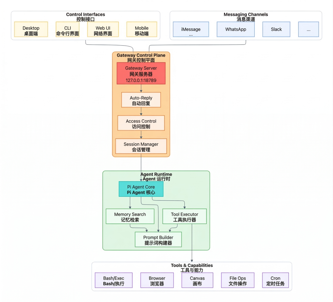
从整体上看,OpenClaw不是把大模型接到聊天界面上的一个“机器人外壳”,而是把大模型放进一个可以长期运行、统一管理、可控执行的系统里。模型负责理解和生成,OpenClaw负责接入消息、组织上下文、调用工具、保存状态和控制权限。因此,它更像一个面向AI agent的“操作环境”,而不是单一聊天应用。它也是自托管、以本地或自有基础设施为中心的,一个助手可以同时接入WhatsApp、Telegram、Slack等多个入口。

如上图所示,最外层是“入口层”。一部分是各种聊天渠道的适配器,负责处理不同平台的认证方式、消息格式、附件、权限规则和回传格式;另一部分是系统自己的控制入口,例如 Web 界面、命令行、macOS 应用和移动端节点。这样设计的意义在于,不管消息来自哪个平台,进入核心系统后都能被转成比较统一的输入和输出,后面的逻辑不需要跟着平台差异一起变复杂。
再往里看,Gateway是整个系统的中枢。所有渠道、界面和设备先连到 Gateway,再由它统一做身份校验、设备配对、消息路由、会话归属、系统状态管理和定时任务调度。OpenClaw的关键思路,不是为每个平台各做一个独立机器人,而是先建立一个中心枢纽,把所有入口纳入同一套调度体系。这样,同一个助手才能跨多个渠道持续工作,而上下文和权限仍然集中在一处管理。
真正完成“思考与执行”的,是Agent Runtime。每次收到消息后,它先判断这条消息属于哪个会话,再把当前会话历史、相关记忆、系统规则和当前任务组织成上下文,然后调用模型生成响应;如果模型在过程中需要使用工具,比如读写文件、访问浏览器或执行其他动作,Runtime负责把这些动作真正执行掉,并把结果再送回模型继续完成这一轮,最后把新的会话状态保存下来。OpenClaw 的核心价值,其实就在这里:它把“会话、上下文、执行、保存”这条闭环固定成了系统能力。
这套架构还有一个很重要的特点,就是把“行为定义”和“执行机制”分开。OpenClaw会把基础规则、语气风格、工具约定、当前会话历史,以及按需注入的技能和记忆,组合成每一轮请求的上下文。这样一来,很多能力调整并不需要改底层代码,而是通过工作区文件、技能和配置来完成;但哪些工具能用、能在什么边界里用,仍然由系统层统一约束。
从扩展性上说,OpenClaw也不是一套封闭系统。渠道、模型提供方、工具和记忆后端都可以扩展;同时,它还能根据不同渠道、群组或场景,把请求路由到不同的agent实例。也就是说,同一套系统里可以同时存在多个“助手角色”:它们可以使用不同模型、拥有不同工具权限、对应不同工作区和不同风格,但底层仍然共用一套统一框架。
在数据和状态管理上,OpenClaw不依赖模型“自己记住一切”,而是把连续性做成系统能力。每个会话都会持续保存;当上下文过长时,系统会把旧内容压缩成摘要;而需要长期保留的信息,则进入可检索的记忆层,在后续对话中按相关性调出来。配置、会话状态和敏感凭证也是分开存放的。这说明它想解决的不是一次性问答,而是一个助手如何长期、稳定地工作。
安全设计也是这套架构的一部分。它默认只在本机开放;如果要远程接入,需要额外认证和设备配对;陌生私信默认不会直接进入agent,而要先经过人工批准;群聊可以要求被提及后才响应;工具执行还可以按会话放进隔离环境中。需要特别注意的是,OpenClaw官方把它定义为“单个可信操作者”的个人助手架构,而不是为多个互不信任用户共享而设计的多租户平台。也就是说,它很适合个人或单一信任边界内使用,但不应该被简单理解成一个天然安全的公共多人 AI 平台。
如果把整套逻辑压缩成一条直观流程,就是:消息先从某个聊天入口进来,经过Gateway做权限检查和路由,再交给Runtime组织上下文并调用模型;模型需要工具时,由Runtime代为执行;生成结果后,再通过 Gateway送回原来的聊天入口,同时把最新状态写回系统。这个流程基本就是OpenClaw架构最核心的主线。
因此,OpenClaw的重点不在于“把模型接上更多聊天软件”,而在于“为 agent搭一套能长期运行的基础设施”。入口统一接入,Gateway统一调度,Runtime统一执行,状态和记忆统一保存,安全边界统一管理,扩展能力再通过插件和多agent路由向外延展。正因为它把这些问题放在架构层解决,它看起来才不像一个聊天机器人,更像一个可部署、可管理、可持续运行的 agent 系统。
OpenClaw 的架构、风险耦合关系
OpenClaw的安全问题应理解为:风险本来就随着其架构能力一同生成。原因很简单。OpenClaw并不是一个封闭、静态、只做单一任务的程序,而是一套长期运行、持续接入外部信息、保留上下文、调用工具并不断扩展能力的代理系统。它的核心优势,恰恰就在于“能接进来、能连起来、能记下来、能做出去、还能不断增加新能力”。但也正因为如此,风险并不在系统之外,而是顺着这条能力链条,嵌入在系统运行各个关键环节之中。
首先,风险起点在入口。任何能够把外部内容送入系统的位置,都是第一道安全边界。OpenClaw会从不同聊天渠道接收消息,也可能接收网页、附件、转发内容等外部信息。表面上看,这只是“信息输入”;但从安全角度看,真正的问题在于,系统必须在大量不可信内容中筛选出哪些可以进入后续处理流程。也就是说,风险并不只是“陌生人发来一条消息”,而是恶意内容可能伪装成普通信息,被系统当作正常输入吸收进去。一旦外部内容以正常文本、链接或附件的形式进入系统,它就有可能影响后续判断。因此,入口层的核心风险不是通信本身,而是“不可信内容进入了可处理链路”。
其次,风险会在中枢位置被迅速放大。OpenClaw采用一个长期运行的 Gateway作为中心,把不同渠道、控制端和节点设备统一接入进来。这样的设计有明显优点:系统更连续,管理更集中,多个能力可以在一个中心上统一协调。但问题也正在这里。越是集中式的中枢,越容易把局部问题放大成整体问题。如果认证配置、接入范围、信任边界或部署方式处理不当,受影响的就不再是某一个会话、某一台设备或某一个渠道,而可能是整套系统的多个组成部分。因此,Gateway 层的风险,本质上来自“统一控制带来的单点放大效应”:集中让系统更强,也让失误的后果更大。
第三,风险会在会话管理中表现为“串线”。代理系统不是只看一条消息,而是要结合前文、身份、来源和历史持续理解上下文。问题在于,只要上下文划分不清,不同人的信息、不同来源的内容、不同时间积累下来的历史,就可能被错误地接到同一条会话链条上。这样一来,原本应当隔离的信息就会彼此混杂,进而导致隐私暴露、身份混淆或者错误继承。换言之,会话层真正的风险,不是系统“记住了内容”,而是系统“记错了边界”。一旦边界判断出错,系统就可能把甲的历史当成乙的背景来继续处理。这种问题比单纯的回答失误更深,因为它直接影响系统如何理解“谁在说话、在什么语境下说、应当接续哪一段历史”。
第四,风险会在记忆机制中从一次性偏差转化为长期性问题。OpenClaw 的记忆并不是临时存在于某一轮对话之中,而是会以文件和摘要等形式被保存下来,并在后续运行中继续调用。这样做当然提升了系统的连续性,使它具备“跨轮次保持状态”的能力,但也意味着一旦错误信息、敏感信息或被污染的内容进入记忆层,它就不再只是一次偶发失误,而可能被不断继承、反复调取,并在之后的决策中持续发挥影响。也就是说,记忆层的风险不在于“保存”本身,而在于“持久化之后很难自然消失”。短期错误到了这里,往往会变成长尾问题;一次偏差,也可能演变为持续污染。
第五,风险在决策环节会完成一次关键转化:从“内容问题”转化为“判断问题”。OpenClaw在作出回应时,并不是只看当前用户输入,而是会综合系统提示、历史记录、压缩摘要、长期记忆以及工具能力说明来形成整体判断。也正是在这里,前面进入系统的各种信息开始汇聚,并被模型重新解释。于是,入口处进入的不可信内容,可能在这一层影响系统理解;记忆层沉淀下来的错误内容,也可能在这一层影响系统推断;而工具能否被调用、调用到什么程度,也是在这一层被决定。因此,决策层的核心风险在于:系统未必能够稳定区分哪些是应当服从的内部规则,哪些只是应当谨慎对待的外部内容。只要这种区分不够清楚,系统就可能把外部干扰吸收到自身判断之中。
第六,风险在执行环节才真正落到现实世界。前面几层的问题,很多时候仍然停留在“理解偏了”或“判断错了”;但一旦进入工具执行层,错误就会转化为真实动作。OpenClaw可以调用文件、网络、消息、自动化、节点等多类工具,这意味着系统不仅能够“想”,还能够“做”。如果前面的输入、上下文、记忆或判断出现偏差,到这一层就可能表现为读写文件、执行命令、访问外部资源、发送消息,甚至联动设备。于是,安全问题的性质也发生变化:它不再只是回答质量问题,而是可能产生真实后果的问题。正因为如此,执行层是整条链路中最敏感的部位之一。系统能力越接近现实动作,前面认知层面的偏差就越可能被放大为实际影响。
第七,风险在扩展层体现为典型的供应链问题。OpenClaw并不是一个能力固定不变的封闭系统,它还可以接入插件、技能市场和MCP服务器,不断增加新的功能来源。扩展能力越强,系统越灵活;但与此同时,风险来源也从“用户输入”扩展到了“能力提供者”。此时需要面对的问题就不只是用户会不会发来恶意内容,而是谁在给系统增加新能力、这些能力从哪里来、更新是否可信、是否可能夹带恶意逻辑或借机窃取凭据。也就是说,扩展层的风险不再是单次交互中的内容污染,而是系统能力来源本身的可信性问题。开放性越强,供应链问题就越不可能被忽视。
因此,从整体逻辑上看,OpenClaw的安全风险不是分散、孤立、彼此无关的,而是沿着系统主链路逐步传导和转化的。外部输入把风险带入系统,中枢结构放大风险影响,会话机制决定风险是否跨边界扩散,记忆机制决定风险是否被长期保留,决策层把这些因素转化为系统判断,执行层再把判断转化为现实动作,而扩展层则进一步把风险外溢到能力来源本身。这样看来,所谓OpenClaw的安全问题,实质上就是其架构能力的另一面:系统越能持续接入、统一协调、长期记忆、主动执行和灵活扩展,风险就越不可能被理解为外围附属物,而只能被理解为架构内部的组成部分。
所以,对OpenClaw更准确的判断不是“它很强大,因此需要额外补一些安全措施”,而是“正因为它很强大,这些能力本身就决定了风险会随架构一同生成”。安全在这里不是部署完成后的补丁问题,而是系统设计本身的问题。也正因此,理解OpenClaw的安全,关键不在于把风险当成外加变量,而在于看清风险如何顺着“接入、中枢、会话、记忆、决策、执行、扩展”这条链条逐层形成、逐层放大,并最终成为架构内部不可分割的一部分。
结语
综合来看,入口越开放,越需要识别不可信内容;中枢越集中,越需要控制单点放大效应;上下文越连续,越需要防止会话串线;记忆越持久,越需要防止错误与敏感信息长期沉淀;执行能力越强,越需要防止判断偏差转化为真实动作;扩展机制越开放,越需要面对能力来源本身的可信性问题。由此可见,OpenClaw的架构优势与安全压力并不是彼此分离的两套问题,而是同一系统逻辑的两个方面。对这类 agent 系统其真正的挑战在于,如何在保持长期运行、统一管理和灵活扩展这些核心能力的同时,把风险控制同样做成架构内部的一部分,而不是事后弥补的外围装置。
声明:本文来自网安寻路人,版权归作者所有。文章内容仅代表作者独立观点,不代表安全内参立场,转载目的在于传递更多信息。如有侵权,请联系 anquanneican@163.com。